Проверьте себя Пункт 15 ГДЗ Виленкин Жохов 6 класс Часть 1, Просвещение (Математика)

Решение #1 (Учебник 2023)

Изображение Проверочная работа № 1Применение распределительного свойства умноженияНайдите:1. Ноль целых три десятых от тридцати.2. Десять процентов от шести.3. Четыре...
Дополнительное изображение

Решение #2 (Учебник 2021)

Изображение Проверочная работа № 1Применение распределительного свойства умноженияНайдите:1. Ноль целых три десятых от тридцати.2. Десять процентов от шести.3. Четыре...
Дополнительное изображение

Решение #3 (Учебник 2021)

Изображение Проверочная работа № 1Применение распределительного свойства умноженияНайдите:1. Ноль целых три десятых от тридцати.2. Десять процентов от шести.3. Четыре...

Рассмотрим вариант решения задания из учебника Виленкин, Жохов, Чесноков 6 класс, Просвещение:
Проверочная работа
1. Являются ли взаимно обратными числа:
а) 5 3/7 и 7/38; б) 4 1/6 и 25/6; в) 2 1/4 и 0,2?
2. Найдите х, если:
а) 1 2/3 x = 3/5; б) x · 1 7/9 = 1 2/3.
3. Выполните действия:
а) 3 1/5 : (16 : 1 1/3); б) (1 - 2/5) : (2 6/11 : 56/121).
4. Найдите периметр прямоугольной комнаты, площадь которой равна 19 2/7 м^2, а длина — 3 3/14 м.

Проверочная работа № 1
Применение распределительного свойства умножения
Найдите:
1. Ноль целых три десятых от тридцати.
2. Десять процентов от шести.
3. Четыре девятых от восемнадцати.
4. Квадрат трёх восьмых.
5. Сумму одной третьей и одной седьмой умножьте на двадцать один.
6. Две целых одну пятую умножьте на три.
Верно ли высказывание (ответьте да или нет)?
7. Значение выражения 3 6/7 · 3 + 3 · 1 1/7 равно пятнадцати.
8. Произведение пяти и трёх целых четырёх пятых равно девятнадцати.
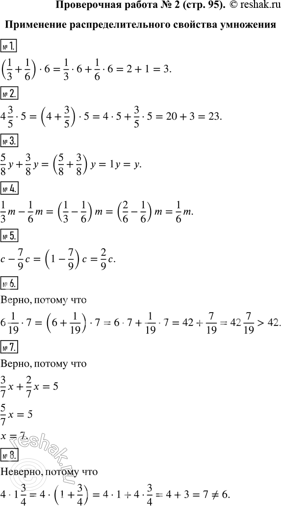
Проверочная работа № 2
Применение распределительного свойства умножения
1. Сумму одной третьей и одной шестой умножьте на шесть.
2. Четыре целых три пятых умножьте на пять.
Запишите выражение и упростите его:
3. Сумма пяти восьмых «игрек» и трёх восьмых «игрек».
4. Разность одной третьей «эм» и одной шестой «эм».
5. Разность «цэ» и семи девятых «цэ».
Верно ли высказывание (ответьте да или нет)?
6. Произведение шести целых одной девятнадцатой и семи больше сорока двух.
7. Корень уравнения 3/7 x + 2/7 x = 5 - число семь.
8. Площадь прямоугольника со сторонами четыре метра и одна целая три четвёртых метра равна шести квадратным метрам.

*Цитирирование задания со ссылкой на учебник производится исключительно в учебных целях для лучшего понимания разбора решения задания.
*размещая тексты в комментариях ниже, вы автоматически соглашаетесь с пользовательским соглашением