🔥ГДЗ под запретом?

Упр.2.476 ГДЗ Виленкин Жохов 6 класс Часть 1, Просвещение (Математика)

Решение #1 (Учебник 2023)

Изображение Из двух посёлков, расстояние между которыми 30 км, одновременно выехали навстречу друг другу два велосипедиста. Скорость первого велосипедиста составляла 7/8 скорости...

Решение #2 (Учебник 2023)

Изображение Из двух посёлков, расстояние между которыми 30 км, одновременно выехали навстречу друг другу два велосипедиста. Скорость первого велосипедиста составляла 7/8 скорости...

Решение #3 (Учебник 2023)

Изображение Из двух посёлков, расстояние между которыми 30 км, одновременно выехали навстречу друг другу два велосипедиста. Скорость первого велосипедиста составляла 7/8 скорости...

Решение #4 (Учебник 2021)

Изображение Из двух посёлков, расстояние между которыми 30 км, одновременно выехали навстречу друг другу два велосипедиста. Скорость первого велосипедиста составляла 7/8 скорости...

Решение #5 (Учебник 2021)

Изображение Из двух посёлков, расстояние между которыми 30 км, одновременно выехали навстречу друг другу два велосипедиста. Скорость первого велосипедиста составляла 7/8 скорости...
Дополнительное изображение
Дополнительное изображение

Рассмотрим вариант решения задания из учебника Виленкин, Жохов, Чесноков 6 класс, Просвещение:
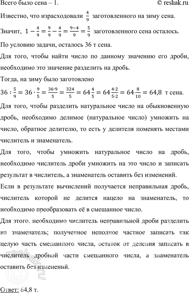
После того как 4/9 заготовленного на зиму сена было израсходовано на кормление животных, осталось 36 т. Сколько тонн сена было заготовлено на зиму?

Всего было сена – 1.
Известно, что израсходовали 4/9 заготовленного на зиму сена.
Значит, 1-4/9=9/9-4/9=(9-4)/9=5/9 заготовленного сена осталось.
По условию задачи, осталось 36 т сена.
Для того, чтобы найти число по данному значению его дроби, необходимо это значение разделить на дробь.
Тогда, на зиму было заготовлено
36:5/9=36•9/5=(36•9)/5=324/5=64 4/5=64 (4•2)/(5•2)=64 8/10=64,8 т сена.
Для того, чтобы разделить натуральное число на обыкновенную дробь, необходимо делимое (натуральное число) умножить на число, обратное делителю, то есть у делителя поменять местами числитель и знаменатель.
Для того, чтобы умножить натуральное число на дробь, необходимо числитель дроби умножить на это число и записать результат в числитель, а знаменатель оставить без изменений.
Если в результате вычислений получается неправильная дробь, числитель которой не делится нацело на знаменатель, то необходимо преобразовать её в смешанное число.
Для этого, необходимо числитель неправильной дроби разделить на знаменатель; полученное неполное частное записать как целую часть смешанного числа, остаток от деления записать в числитель дробной части смешанного числа, а знаменатель оставить без изменений.
Ответ: 64,8 т.

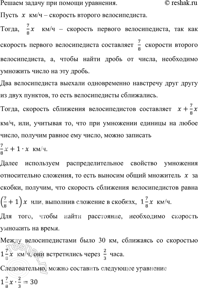
Из двух посёлков, расстояние между которыми 30 км, одновременно выехали навстречу друг другу два велосипедиста. Скорость первого велосипедиста составляла 7/8 скорости второго. Найдите скорости каждого велосипедиста, если они встретились через 2/3 ч.
Решаем задачу при помощи уравнения.
Пусть x км/ч – скорость второго велосипедиста.
Тогда, 7/8 x км/ч – скорость первого велосипедиста, так как скорость первого велосипедиста составляет 7/8 скорости второго велосипедиста, а, чтобы найти дробь от числа, необходимо умножить число на эту дробь.
Два велосипедиста выехали одновременно навстречу друг другу из двух пунктов, то есть велосипедисты сближались.
Тогда, скорость сближения велосипедистов составляет x+7/8 x км/ч, или, учитывая то, что при умножении единицы на любое число, получим равное ему число, можно записать
7/8 x+1•x км/ч.
Далее используем распределительное свойство умножения относительно сложения, то есть выносим общий множитель x за скобки, получим, что скорость сближения велосипедистов равна (7/8+1)x или, выполнив сложение в скобках, 1 7/8 x км/ч.
Для того, чтобы найти расстояние, необходимо скорость умножить на время.
Между велосипедистами было 30 км, сближаясь со скоростью 1 7/8 x км/ч, они встретились через 2/3 часа.
Следовательно, можно составить следующее уравнение
1 7/8 x•2/3=30
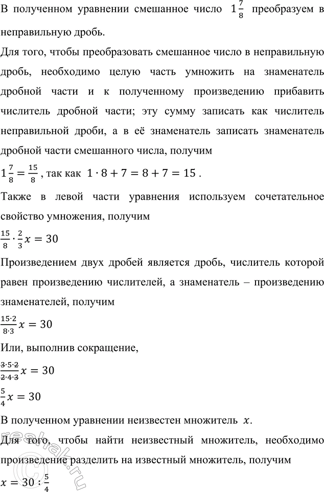
В полученном уравнении смешанное число 1 7/8 преобразуем в неправильную дробь.
Для того, чтобы преобразовать смешанное число в неправильную дробь, необходимо целую часть умножить на знаменатель дробной части и к полученному произведению прибавить числитель дробной части; эту сумму записать как числитель неправильной дроби, а в её знаменатель записать знаменатель дробной части смешанного числа, получим
1 7/8=15/8 , так как 1•8+7=8+7=15 .
Также в левой части уравнения используем сочетательное свойство умножения, получим
15/8•2/3 x=30
Произведением двух дробей является дробь, числитель которой равен произведению числителей, а знаменатель – произведению знаменателей, получим
(15•2)/(8•3) x=30
Или, выполнив сокращение,
(3•5•2)/(2•4•3) x=30
5/4 x=30
В полученном уравнении неизвестен множитель x.
Для того, чтобы найти неизвестный множитель, необходимо произведение разделить на известный множитель, получим
x=30:5/4
Для того, чтобы разделить натуральное число на обыкновенную дробь, необходимо делимое умножить на число, обратное делителю, то есть у делителя поменять местами числитель и знаменатель, получим
x=30•4/5
Для того, чтобы умножить обыкновенную дробь на натуральное число, необходимо её числитель умножить на это число, а знаменатель оставить без изменений, тогда
x=(30•4)/5
Или, выполнив сокращение,
x=(5•6•4)/5
x=24/1
Дробь, у которой в знаменателе стоит единица, равна числителю.
Значит, x=24.
Следовательно, скорость второго велосипедиста 24 км/ч.
Скорость первого велосипедиста составляла 7/8 скорости второго велосипедиста, а, чтобы найти дробь от числа, необходимо умножить число на эту дробь.
Значит, скорость первого велосипедиста равна
24•7/8=(24•7)/8=(3•8•7)/8=21/1=21 км/ч.
Ответ: 21 км/ч и 24 км/ч.

*Цитирирование задания со ссылкой на учебник производится исключительно в учебных целях для лучшего понимания разбора решения задания.
*К сожалению, временные проблемы с публикацией комментариев с мобильных устройств.