🔥ГДЗ под запретом?

Упр.1299 ГДЗ Атанасян 7-9 класс по геометрии (Геометрия)

Решение #1 (Учебник 2025)

Изображение Даны две пересекающиеся окружности. Постройте отрезок, концы которого лежат соответственно на данных окружностях, а его середина совпадает с одной из точек пересечения...

Решение #2 (Учебник 2023)

Изображение Даны две пересекающиеся окружности. Постройте отрезок, концы которого лежат соответственно на данных окружностях, а его середина совпадает с одной из точек пересечения...

Рассмотрим вариант решения задания из учебника Атанасян, Бутузов 9 класс, Просвещение:
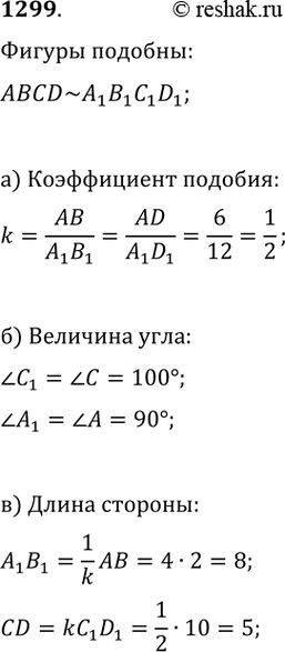
1299. Четырёхугольники ABCD и A_1B_1C_1D_1, изображённые на рисунке 387, подобны. По данным рисунка найдите; а) коэффициент подобия; б) угол A_1, угол C_1; в) A_1B_1, CD.

Даны две пересекающиеся окружности. Постройте отрезок, концы которого лежат соответственно на данных окружностях, а его середина совпадает с одной из точек пересечения данных окружностей.

*Цитирирование задания со ссылкой на учебник производится исключительно в учебных целях для лучшего понимания разбора решения задания.
*К сожалению, временные проблемы с публикацией комментариев с мобильных устройств.