Упр.15.15 ГДЗ Мордкович Семенов 11 класс (Алгебра)
Решение #1 (Учебник 2025)
Решение #2 (Учебник 2022)

Рассмотрим вариант решения задания из учебника Мордкович, Семенов, Александрова 11 класс, Просвещение:
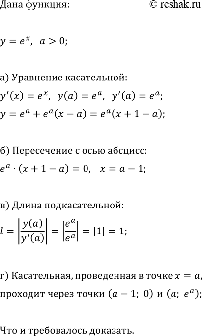
Дана функция y = e^x.
а) Составьте уравнение касательной к графику функции в точке x = a (a > 0).
б) Найдите точку пересечения касательной с осью абсцисс.
в) Докажите, что длина подкасательной (см. № 9.16, с. 106) равна 1 для любого a > 0.
г) Докажите, что касательную к графику функции y = e^x в точке с абсциссой a можно построить следующим образом: от точки (a; 0) отложить влево по оси абсцисс отрезок длиной 1, затем через полученную точку и точку графика провести прямую.
Исследуйте данную функцию на монотонность:
а) y=2x^2-8x+13; г) y=3x^2+6x-11;
б) y=3x^3-x^2; д) y=x^3-6x^2;
в) y=x^4-8x^2+19; е) y=x^4-2x^2-5.
Похожие решебники
Популярные решебники 11 класс Все решебники
*К сожалению, временные проблемы с публикацией комментариев с мобильных устройств.