Упр.15.16 ГДЗ Мордкович Семенов 11 класс (Алгебра)
Решение #1 (Учебник 2025)
Решение #2 (Учебник 2022)

Рассмотрим вариант решения задания из учебника Мордкович, Семенов, Александрова 11 класс, Просвещение:
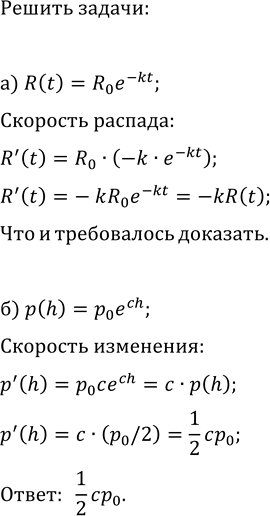
а) Распад радия совершается по закону R = R_0 e^(-kt), где R_0 — первоначальная масса радия, а R — масса нераспавшегося радия в момент времени t. Докажите, что скорость распада радия пропорциональна его количеству.
б) Барометрическое давление в зависимости от высоты h изменяется по закону p(h) = p_0 e^(-ch), где p_0 — нормальное давление, а c — некоторая константа. На высоте 5540 м давление составило половину нормального. Какова скорость изменения давления?
Исследуйте данную функцию на монотонность:
а) y=(1/3)x^3+(1/2)x^2-12x+2; г) y=x^3+2x^2-4x+18;
б) y=x^4-(8/3)x^3+(3/2)x^2-14; д) y=(1/4)x^4+(1/3)x^3-3x^2-17;
в) y=5x^5+5 (1/3)x^3-9x+25; е) y=(1/5)x^5-3 (1/3)x^3+9x-21.
Похожие решебники
Популярные решебники 11 класс Все решебники
*К сожалению, временные проблемы с публикацией комментариев с мобильных устройств.