Упр.47.5 ГДЗ Мордкович 10-11 класс (Алгебра)
Решение #1
Решение #2

Рассмотрим вариант решения задания из учебника Мордкович, Семенов 11 класс, Мнемозина:
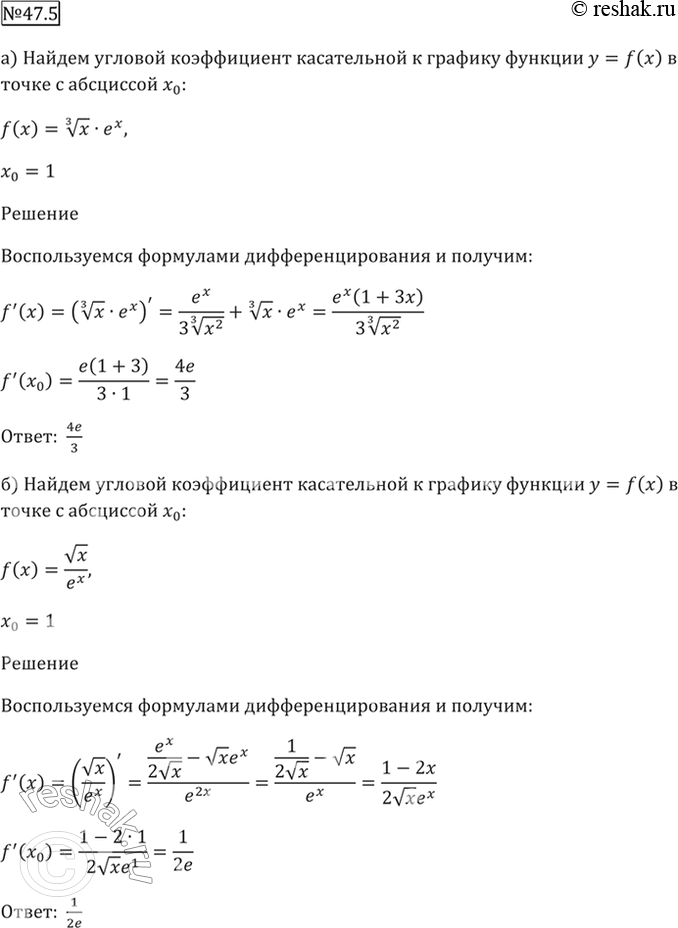
47.5 Найдите угловой коэффициент касательной к графику функции у = f(x) в точке с абсциссой х0:
а) f(x) = (3)корень(х) * е^x, х0 = 1;
б) f(x) = корень(х) / e^x, x0 = 1;
в) f(x) = 4е^х + 3, х0 = -2;
г) f(x) = 0,1е^x - 10x, x0 = 0.
Похожие решебники
Популярные решебники 11 класс Все решебники
*размещая тексты в комментариях ниже, вы автоматически соглашаетесь с пользовательским соглашением