Упр.47.3 ГДЗ Мордкович 10-11 класс (Алгебра)
Решение #1
Решение #2

Рассмотрим вариант решения задания из учебника Мордкович, Семенов 11 класс, Мнемозина:
47.3 Найдите значение производной заданной функции в указанной точке х0:
а) у = е^x + х^2, х0 = 0;
б) у = е^х (x + 1), x0 = -1;
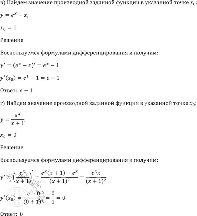
в) y = e^x - x, x0 = 1;
г) у = e^x / (x + 1), x0 = 0.
Похожие решебники
Популярные решебники 11 класс Все решебники
*размещая тексты в комментариях ниже, вы автоматически соглашаетесь с пользовательским соглашением