Упр.47.4 ГДЗ Мордкович 10-11 класс (Алгебра)
Решение #1
Решение #2

Рассмотрим вариант решения задания из учебника Мордкович, Семенов 11 класс, Мнемозина:
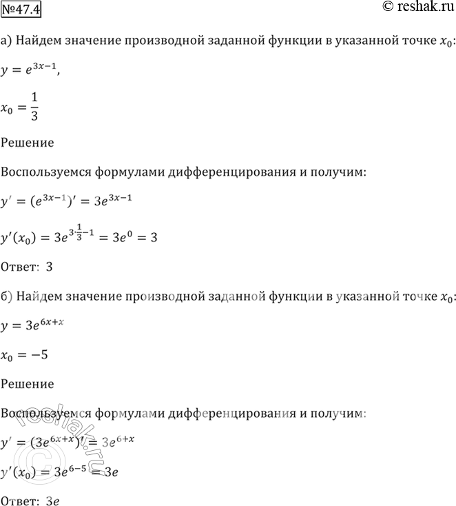
47.4
а) у = е^(3х - 1), х0 = 1/3;
б) y = 3e^(6 + x), х0 = -5;
в) у = е^(4 - 9х), х0 = 4/9;
г) у = е^(0,5х - 3), x0 = 4.
Похожие решебники
Популярные решебники 11 класс Все решебники
*размещая тексты в комментариях ниже, вы автоматически соглашаетесь с пользовательским соглашением