Упр.46.16 ГДЗ Мордкович 10-11 класс (Алгебра)
Решение #1
Решение #2

Рассмотрим вариант решения задания из учебника Мордкович, Семенов 11 класс, Мнемозина:
46.16 Решите неравенство:
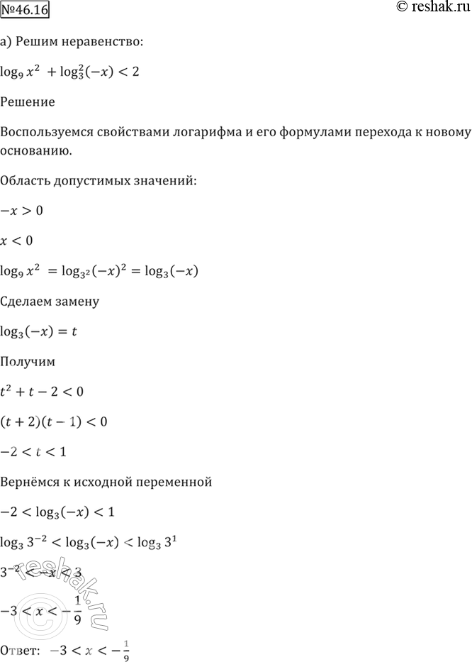
а) log9 x^2 + log3^2 (-x) < 2;
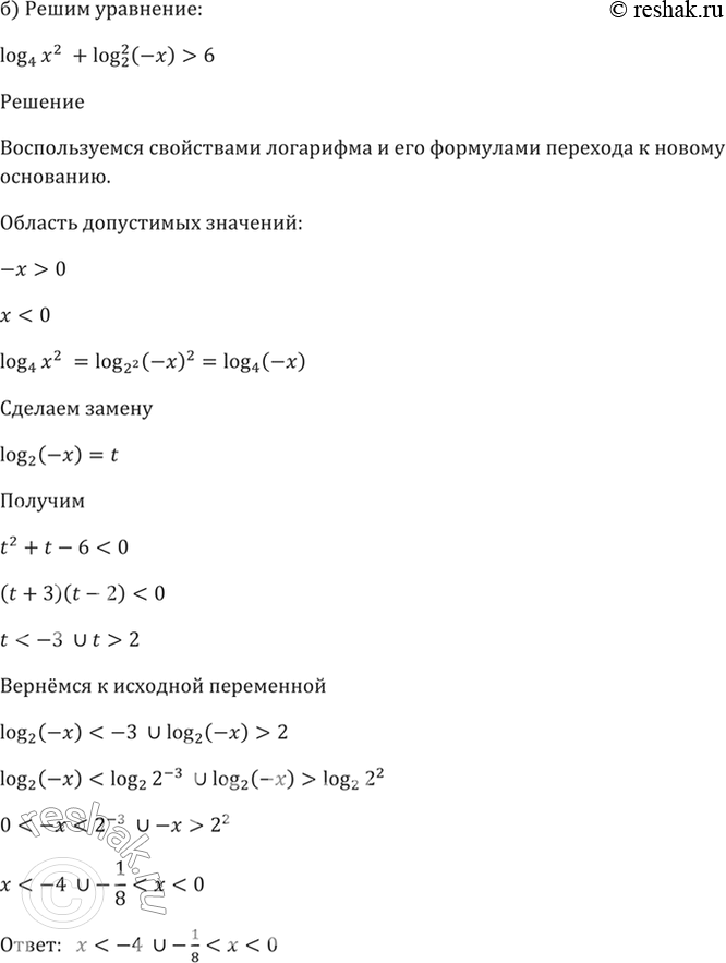
б) log4 x^2 + log2^2 (-x) > 6.
Похожие решебники
Популярные решебники 11 класс Все решебники
*К сожалению, временные проблемы с публикацией комментариев с мобильных устройств.