Упр.47.6 ГДЗ Мордкович 10-11 класс (Алгебра)
Решение #1
Решение #2

Рассмотрим вариант решения задания из учебника Мордкович, Семенов 11 класс, Мнемозина:
47.6 Найдите тангенс угла наклона касательной к графику функции у = h(x) в точке с абсциссой х0:
a) h(x) = (1/e)^x, x0 = 0;
б) h(x) = е^(-x + 2), x0 = 2;
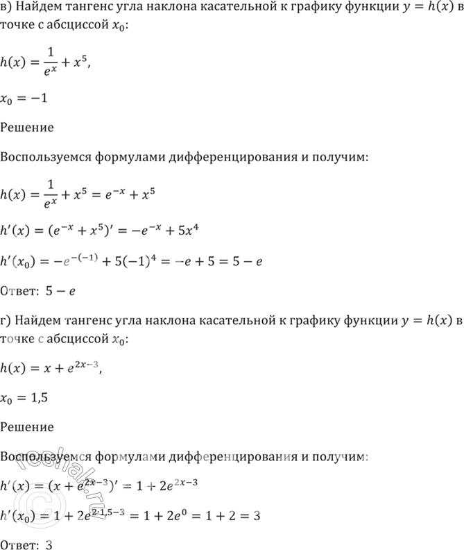
в) h(x) = 1/e^x + х^5, x0 = -1;
г) h(х) = x + е^(2х - 3), x0 = 1,5.
Похожие решебники
Популярные решебники 11 класс Все решебники
*размещая тексты в комментариях ниже, вы автоматически соглашаетесь с пользовательским соглашением