Упр.47.11 ГДЗ Мордкович 10-11 класс (Алгебра)
Решение #1
Решение #2

Рассмотрим вариант решения задания из учебника Мордкович, Семенов 11 класс, Мнемозина:
47.11
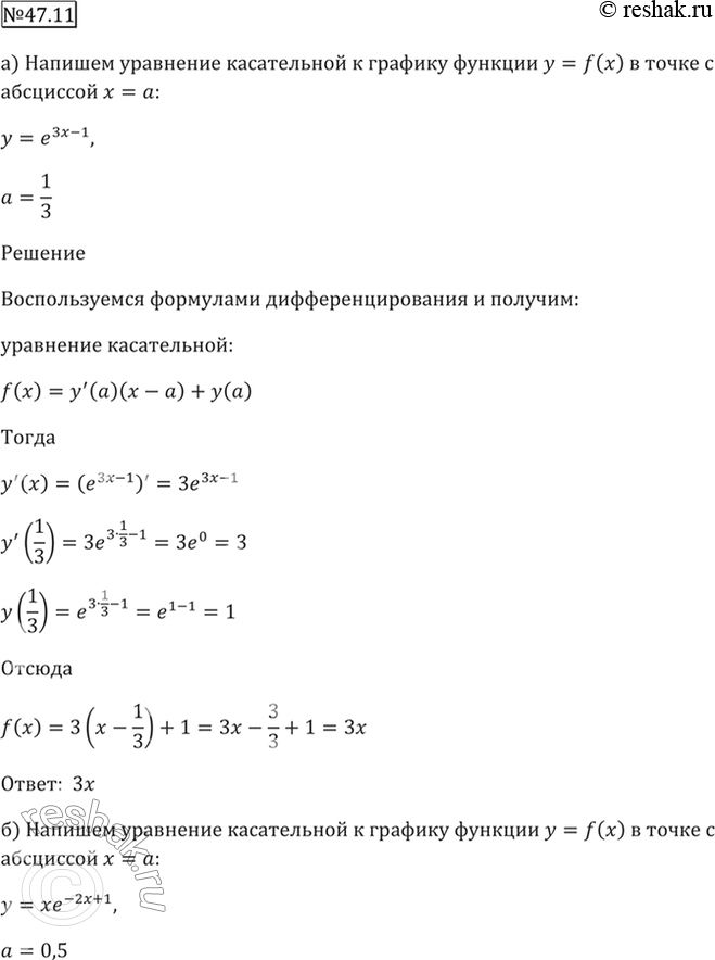
а) y = е^(3x - 1), а = 1/3;
б) у = хе^(-2х + 1), а = 0,5;
в) у = 2 / e^x, а = 0;
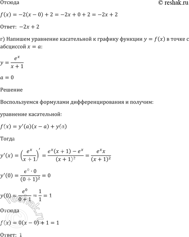
г) у = е^x / (x + 1), а = 0.
Похожие решебники
Популярные решебники 11 класс Все решебники
*размещая тексты в комментариях ниже, вы автоматически соглашаетесь с пользовательским соглашением