Упр.47.9 ГДЗ Мордкович 10-11 класс (Алгебра)
Решение #1
Решение #2

Рассмотрим вариант решения задания из учебника Мордкович, Семенов 11 класс, Мнемозина:
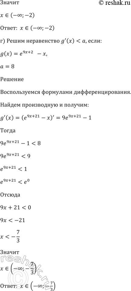
47.9 Решите неравенство g'(x) < а, если:
а) g(x) = 6 - 1/2е^(2x - 3), а = 1/e^3;
б) g(x) = х + е^(4х - 3), а = 5;
в) g(x) = 1/3 е^(3х + 5), а = 1/e;
г) g(x) = е^(9х + 21) - х, а = 8.
Похожие решебники
Популярные решебники 11 класс Все решебники
*К сожалению, временные проблемы с публикацией комментариев с мобильных устройств.