Упр.47.8 ГДЗ Мордкович 10-11 класс (Алгебра)
Решение #1
Решение #2

Рассмотрим вариант решения задания из учебника Мордкович, Семенов 11 класс, Мнемозина:
47.8 Решите уравнение f'(x) = а если:
a) f(x) = Зе^(x + 4), а = 3/e;
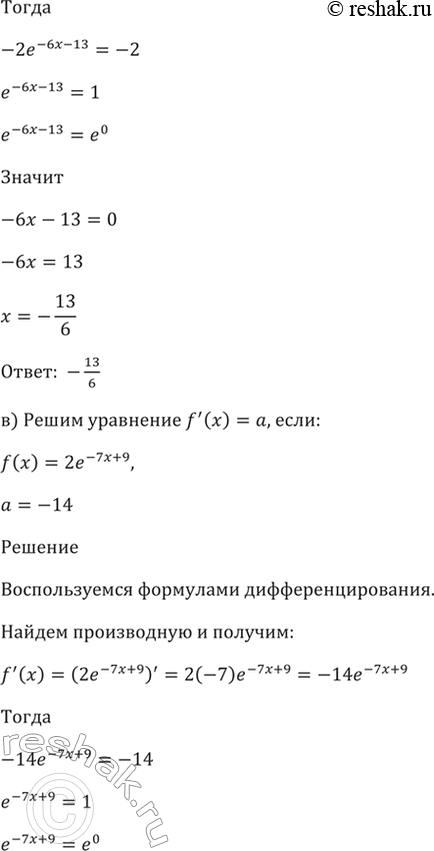
б) f(x) = 2 + 1/3 e^(-6x - 13), а = -2;
в) f(x) = 2e^(-7x + 9), a = -14;
г) f(x) = 42 - е^(0,1x - 4), а = 0,1.
Похожие решебники
Популярные решебники 11 класс Все решебники
*К сожалению, временные проблемы с публикацией комментариев с мобильных устройств.