Упр.47.1 ГДЗ Мордкович 10-11 класс (Алгебра)
Решение #1
Решение #2

Рассмотрим вариант решения задания из учебника Мордкович, Семенов 11 класс, Мнемозина:
47.1 Постройте график функции:
а) у = е^(х + 4);
б) у = е^-х + 1;
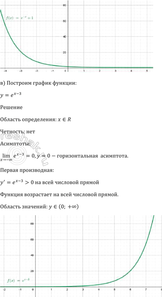
в) у = е^(x - 3);
г) у = е^(х - 2) - 3.
Похожие решебники
Популярные решебники 11 класс Все решебники
*размещая тексты в комментариях ниже, вы автоматически соглашаетесь с пользовательским соглашением