Упр.47.7 ГДЗ Мордкович 10-11 класс (Алгебра)
Решение #1
Решение #2

Рассмотрим вариант решения задания из учебника Мордкович, Семенов 11 класс, Мнемозина:
47.7 Найдите угол, образованный касательной к графику функции
у = h(x) с положительным направлением оси абсцисс в точке с абсциссой х0:
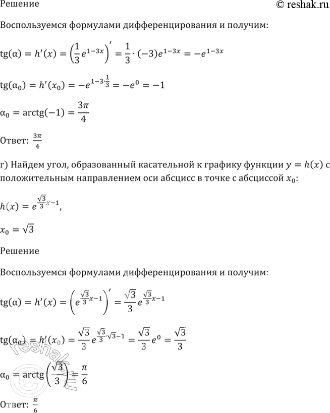
a) h(х) = 1/5 e^(5x - 1), x0 = 0,2;
б) h(х) = е^(-x - корень(3))б x0 = -корень(3);
в) h(х) = 1/3 e^(1 - 3x), x0 = 1/3;
г) h(х) = е^(корень(3)/3 *x - 1), x0 = корень(3).
Похожие решебники
Популярные решебники 11 класс Все решебники
*размещая тексты в комментариях ниже, вы автоматически соглашаетесь с пользовательским соглашением