Упр.47.2 ГДЗ Мордкович 10-11 класс (Алгебра)
Решение #1
Решение #2

Рассмотрим вариант решения задания из учебника Мордкович, Семенов 11 класс, Мнемозина:
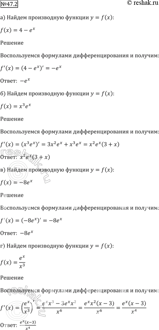
47.2 Найдите производную функции у = f(x):
a) f(x) = 4 - e^х;
б) f(x) = х^3 * е^х;
в) f(x) = -8e^x;
г) f(x) = e^x / x^3.
Похожие решебники
Популярные решебники 11 класс Все решебники
*К сожалению, временные проблемы с публикацией комментариев с мобильных устройств.