Упр.739 ГДЗ Макарычев Миндюк 9 класс (Алгебра)
Решение #1
Решение #2

Рассмотрим вариант решения задания из учебника Макарычев, Миндюк, Нешков 9 класс, Просвещение:
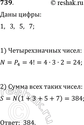
739. Найдите сумму цифр всех четырёхзначных чисел, которые можно составить из цифр 1, 3, 5, 7 (без их повторения).
Похожие решебники
Популярные решебники 9 класс Все решебники
*К сожалению, временные проблемы с публикацией комментариев с мобильных устройств.