🔥ГДЗ под запретом?

Проверьте себя Пункт 12 ГДЗ Виленкин Жохов 6 класс Часть 1, Просвещение (Математика)

Решение #1 (Учебник 2023)

Изображение Проверочная работа № 1. Сложение смешанных чисел1. Представьте в виде смешанного числа дробь восемнадцать седьмых.2. Представьте в виде неправильной дроби число три...
Дополнительное изображение
Дополнительное изображение

Решение #2 (Учебник 2021)

Изображение Проверочная работа № 1. Сложение смешанных чисел1. Представьте в виде смешанного числа дробь восемнадцать седьмых.2. Представьте в виде неправильной дроби число три...
Дополнительное изображение
Дополнительное изображение
Дополнительное изображение

Решение #3 (Учебник 2021)

Изображение Проверочная работа № 1. Сложение смешанных чисел1. Представьте в виде смешанного числа дробь восемнадцать седьмых.2. Представьте в виде неправильной дроби число три...
Дополнительное изображение

Рассмотрим вариант решения задания из учебника Виленкин, Жохов, Чесноков 6 класс, Просвещение:
Проверочная работа
1. Увеличьте:
а) 4/7 в 3 раза; в) 2/9 в 18 раз;
б) 1 3/8 в 5 раз; г) 2 6/13 в 13 раз.
2. Сколько метров составляет:
а) 1/10 км; б) 2/5 км; в) 4/15 км; г) 1 7/30 км; д) 6 3/55 км?
3. Найдите значение выражения:
а) 2х + 1/3 у при x = 2 1/4, у = 9;
б) 2 3/4 х - 1 2/7 у при х = 1 5/11, у = 1 2/3.
4. Упростите и найдите значение выражения:
4 3/5 m + 9 6/7 n - 3 1/5 m - 5 2/7 n при m = 1 11/14, n = 2 5/8.
5. Автобус от станции до деревни едет 2 2/5 ч со скоростью 60 5/6 км/ч. Каково расстояние между станцией и деревней?
6. В комнате, ширина которой равна 3 1/4 м, а длина — 4 1/3 м, необходимо покрасить пол. Сколько краски понадобится, если для покраски 1 м^2 пола нужно 120 г краски?

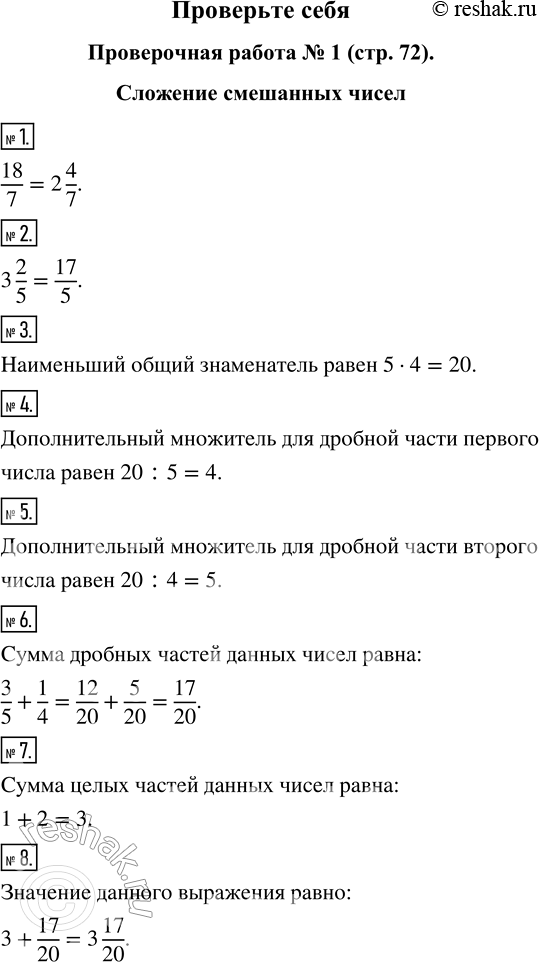
Проверочная работа № 1. Сложение смешанных чисел
1. Представьте в виде смешанного числа дробь восемнадцать седьмых.
2. Представьте в виде неправильной дроби число три целых две пятых.
Для числового выражения 1 3/5 + 2 1/4 ответьте на вопросы:
3. Чему равен наименьший общий знаменатель дробных частей данных чисел?
4. Чему равен дополнительный множитель для дробной части первого числа?
5. Чему равен дополнительный множитель для дробной части второго числа?
6. Чему равна сумма дробных частей данных чисел?
7. Чему равна сумма целых частей данных чисел?
8. Чему равно значение данного выражения?
Проверочная работа № 2. Сложение смешанных чисел
1. Сократите дробь восемнадцать двадцать седьмых.
2. Представьте в виде смешанного числа дробь двадцать три восьмых.
3. Представьте в виде неправильной дроби число три целых четыре седьмых.
Найдите сумму:
4. Двух целых четырёх девятых и пяти.
5. Одной шестой и пяти целых двух третьих.
Верно ли высказывание (ответьте да или нет)?
6. Сто минут равны одной целой двум третьим часа.
7. Корень уравнения у + 2 2/5 = 4 — число две целых три пятых.
8. Сумма четырёх целых трёх пятых и трёх целых пяти шестых больше восьми.
Проверочная работа № 3. Вычитание смешанных чисел
1. Представьте в виде смешанного числа дробь двадцать пять двенадцатых.
2. Представьте в виде неправильной дроби число одна целая три одиннадцатых.
Для числового выражения 3 2/5 - 1 1/3 ответьте на вопросы:
3. Чему равен наименьший общий знаменатель дробных частей данных чисел?
4. Чему равен дополнительный множитель для дробной части первого числа?
5. Чему равен дополнительный множитель для дробной части второго числа?
6. Чему равна разность дробных частей данных чисел?
7. Чему равна разность целых частей данных чисел?
8. Чему равно значение данного выражения?
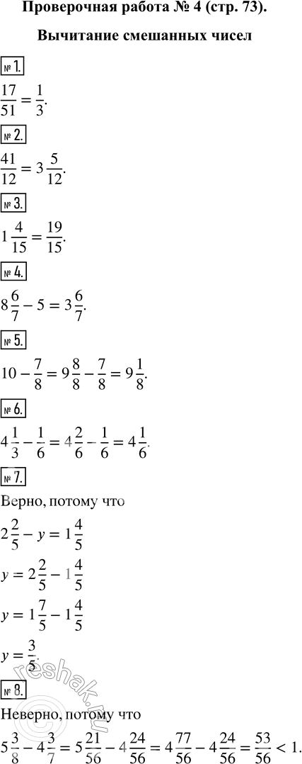
Проверочная работа № 4. Вычитание смешанных чисел
1. Сократите дробь семнадцать пятьдесят первых.
2. Представьте в виде смешанного числа дробь сорок одна двенадцатая.
3. Представьте в виде неправильной дроби число одна целая четыре пятнадцатых.
Найдите разность:
4. Восьми целых шести седьмых и пяти.
5. Десяти и семи восьмых.
6. Четырёх целых одной третьей и одной шестой.
Верно ли высказывание (ответьте да или нет)?
7. Корень уравнения 2 2/5 - у = 1 4/5 — число три пятых.
8. Разность пяти целых трёх восьмых и четырёх целых трёх седьмых больше единицы.

*Цитирирование задания со ссылкой на учебник производится исключительно в учебных целях для лучшего понимания разбора решения задания.
*К сожалению, временные проблемы с публикацией комментариев с мобильных устройств.