🔥ГДЗ под запретом?

Упр.2.316 ГДЗ Виленкин Жохов 6 класс Часть 1, Просвещение (Математика)

Решение #1 (Учебник 2023)

Изображение Найдите значение выражения:а) 3/7 a при a = 3/7; a = 1/2; a = 2 1/7; a = 2 1/3; a = 28/33;б) 5/12 b при b = 1/5; b = 5/12; b = 1 1/5; b = 2 2/5.Для того, чтобы...

Решение #2 (Учебник 2023)

Изображение Найдите значение выражения:а) 3/7 a при a = 3/7; a = 1/2; a = 2 1/7; a = 2 1/3; a = 28/33;б) 5/12 b при b = 1/5; b = 5/12; b = 1 1/5; b = 2 2/5.Для того, чтобы...

Решение #3 (Учебник 2021)

Изображение Найдите значение выражения:а) 3/7 a при a = 3/7; a = 1/2; a = 2 1/7; a = 2 1/3; a = 28/33;б) 5/12 b при b = 1/5; b = 5/12; b = 1 1/5; b = 2 2/5.Для того, чтобы...

Решение #4 (Учебник 2021)

Изображение Найдите значение выражения:а) 3/7 a при a = 3/7; a = 1/2; a = 2 1/7; a = 2 1/3; a = 28/33;б) 5/12 b при b = 1/5; b = 5/12; b = 1 1/5; b = 2 2/5.Для того, чтобы...

Решение #5 (Учебник 2021)

Изображение Найдите значение выражения:а) 3/7 a при a = 3/7; a = 1/2; a = 2 1/7; a = 2 1/3; a = 28/33;б) 5/12 b при b = 1/5; b = 5/12; b = 1 1/5; b = 2 2/5.Для того, чтобы...

Рассмотрим вариант решения задания из учебника Виленкин, Жохов, Чесноков 6 класс, Просвещение:
Вычислите:
а) 2/7 от 14; б) 5/9 от 48; в) 9/4 от 8/27; г) 4/9 от 3/16.

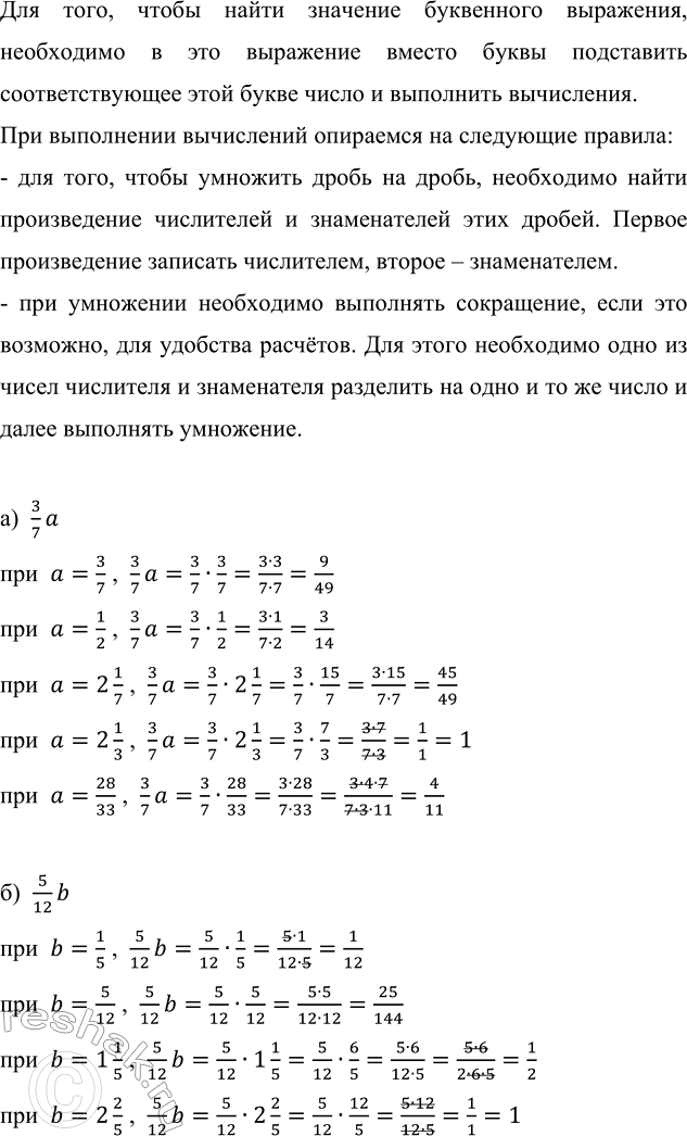
Найдите значение выражения:
а) 3/7 a при a = 3/7; a = 1/2; a = 2 1/7; a = 2 1/3; a = 28/33;
б) 5/12 b при b = 1/5; b = 5/12; b = 1 1/5; b = 2 2/5.

Для того, чтобы найти значение буквенного выражения, необходимо в это выражение вместо буквы подставить соответствующее этой букве число и выполнить вычисления.
При выполнении вычислений опираемся на следующие правила:
- для того, чтобы умножить дробь на дробь, необходимо найти произведение числителей и знаменателей этих дробей. Первое произведение записать числителем, второе – знаменателем.
- при умножении необходимо выполнять сокращение, если это возможно, для удобства расчётов. Для этого необходимо одно из чисел числителя и знаменателя разделить на одно и то же число и далее выполнять умножение.
а) 3/7 a
при a=3/7 , 3/7 a=3/7•3/7=(3•3)/(7•7)=9/49
при a=1/2 , 3/7 a=3/7•1/2=(3•1)/(7•2)=3/14
при a=2 1/7 , 3/7 a=3/7•2 1/7=3/7•15/7=(3•15)/(7•7)=45/49
при a=2 1/3 , 3/7 a=3/7•2 1/3=3/7•7/3=(3•7)/(7•3)=1/1=1
при a=28/33 , 3/7 a=3/7•28/33=(3•28)/(7•33)=(3•4•7)/(7•3•11)=4/11
б) 5/12 b
при b=1/5 , 5/12 b=5/12•1/5=(5•1)/(12•5)=1/12
при b=5/12 , 5/12 b=5/12•5/12=(5•5)/(12•12)=25/144
при b=1 1/5 , 5/12 b=5/12•1 1/5=5/12•6/5=(5•6)/(12•5)=(5•6)/(2•6•5)=1/2
при b=2 2/5 , 5/12 b=5/12•2 2/5=5/12•12/5=(5•12)/(12•5)=1/1=1

*Цитирирование задания со ссылкой на учебник производится исключительно в учебных целях для лучшего понимания разбора решения задания.
*К сожалению, временные проблемы с публикацией комментариев с мобильных устройств.