🔥ГДЗ под запретом?

Упр.2.511 ГДЗ Виленкин Жохов 6 класс Часть 1, Просвещение (Математика)

Решение #1 (Учебник 2023)

Изображение На приусадебном участке 14 соток занимает огород, что составляет 0,56 всего участка. Чему равна площадь приусадебного участка?По условию задачи, огород занимает 14...

Решение #2 (Учебник 2023)

Изображение На приусадебном участке 14 соток занимает огород, что составляет 0,56 всего участка. Чему равна площадь приусадебного участка?По условию задачи, огород занимает 14...

Решение #3 (Учебник 2023)

Изображение На приусадебном участке 14 соток занимает огород, что составляет 0,56 всего участка. Чему равна площадь приусадебного участка?По условию задачи, огород занимает 14...

Решение #4 (Учебник 2021)

Изображение На приусадебном участке 14 соток занимает огород, что составляет 0,56 всего участка. Чему равна площадь приусадебного участка?По условию задачи, огород занимает 14...

Решение #5 (Учебник 2021)

Изображение На приусадебном участке 14 соток занимает огород, что составляет 0,56 всего участка. Чему равна площадь приусадебного участка?По условию задачи, огород занимает 14...

Решение #6 (Учебник 2021)

Изображение На приусадебном участке 14 соток занимает огород, что составляет 0,56 всего участка. Чему равна площадь приусадебного участка?По условию задачи, огород занимает 14...

Рассмотрим вариант решения задания из учебника Виленкин, Жохов, Чесноков 6 класс, Просвещение:
Найдите значение выражения:
а) (3/4)/(9/16); б) 7/(3/5); в) (5/9)/2; г) 6,5/1,3.
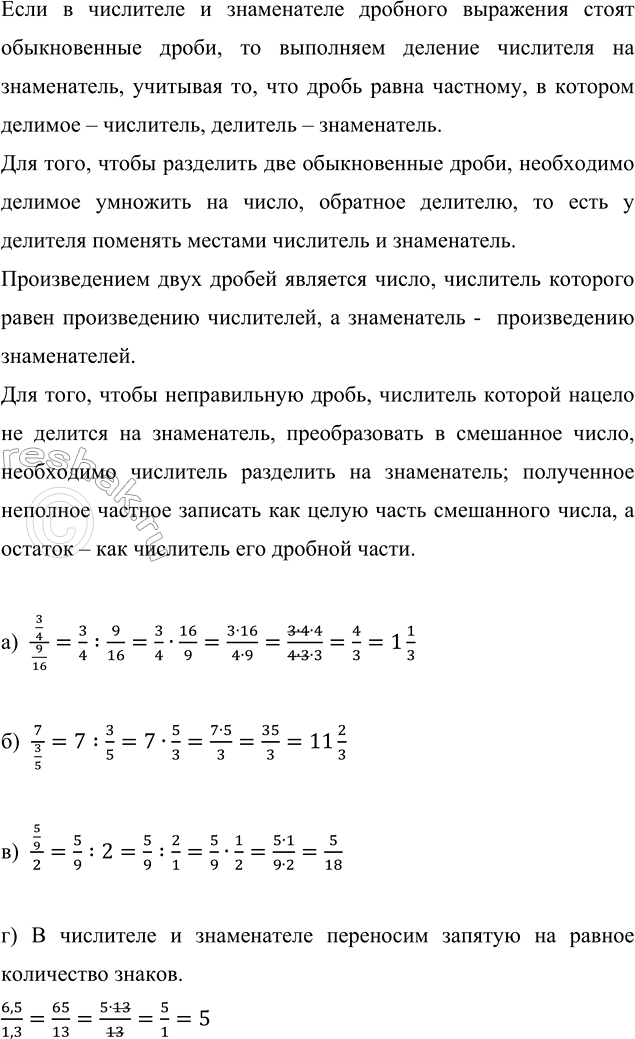
Если в числителе и знаменателе дробного выражения стоят обыкновенные дроби, то выполняем деление числителя на знаменатель, учитывая то, что дробь равна частному, в котором делимое – числитель, делитель – знаменатель.
Для того, чтобы разделить две обыкновенные дроби, необходимо делимое умножить на число, обратное делителю, то есть у делителя поменять местами числитель и знаменатель.
Произведением двух дробей является число, числитель которого равен произведению числителей, а знаменатель - произведению знаменателей.
Для того, чтобы неправильную дробь, числитель которой нацело не делится на знаменатель, преобразовать в смешанное число, необходимо числитель разделить на знаменатель; полученное неполное частное записать как целую часть смешанного числа, а остаток – как числитель его дробной части.
а) (3/4)/(9/16)=3/4 :9/16=3/4•16/9=(3•16)/(4•9)=(3•4•4)/(4•3•3)=4/3=1 1/3
б) 7/(3/5)=7:3/5=7•5/3=(7•5)/3=35/3=11 2/3
в) (5/9)/2=5/9 :2=5/9 :2/1=5/9•1/2=(5•1)/(9•2)=5/18
г) В числителе и знаменателе переносим запятую на равное количество знаков.
6,5/1,3=65/13=(5•13)/13=5/1=5

На приусадебном участке 14 соток занимает огород, что составляет 0,56 всего участка. Чему равна площадь приусадебного участка?

По условию задачи, огород занимает 14 соток всего участка, что составляет 0,56 всего участка.
Для того, чтобы найти число по данному значению его дроби, необходимо это значение разделить на дробь.
Для того, чтобы разделить десятичную дробь на десятичную, необходимо перенести в делимом и делителе запятые вправо на столько цифр, сколько их содержится после запятой в делителе; выполнить деление на натуральное число.
Тогда, площадь всего приусадебного участка составляет
14:0,56=1400:56=25 соток.
Ответ: 25 соток.

*Цитирирование задания со ссылкой на учебник производится исключительно в учебных целях для лучшего понимания разбора решения задания.
*К сожалению, временные проблемы с публикацией комментариев с мобильных устройств.