Решаем устно Параграф 31 ГДЗ Мерзляк Полонский 5 класс (Математика)
Решение #1 (Учебник 2024)
Решение #2 (Учебник 2019)

Рассмотрим вариант решения задания из учебника Мерзляк, Полонский, Якир 5 класс, Просвещение:
1. Какую часть составляет:
1) длина стороны квадрата от его периметра;
2) секунда от часа;
3) сантиметр от километра?
2. Дима находится в школе с 8 ч 30 мин до 14 ч 30 мин. Какую часть суток Дима проводит в школе?
3. Ширина прямоугольника равна 8 см, что составляет половину его длины. Вычислите периметр прямоугольника.
4. Знак какого арифметического действия надо поставить вместо звёздочки, чтобы образовалось верное равенство:
1) 83 * 1 = 83; 3) 58 * 0 = 58;
2) 2 * 2 = 4; 4) 34 * 0 = 0?
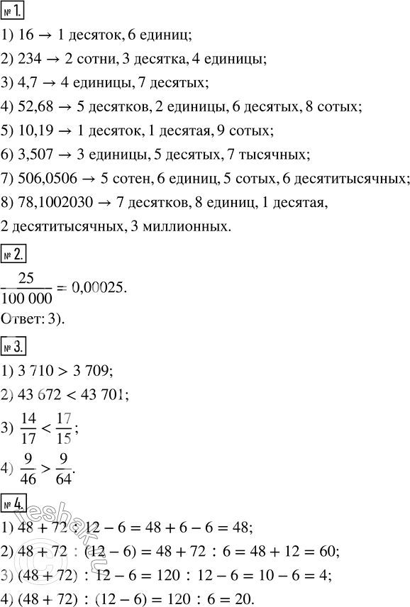
1. Сколько единиц в каждом из разрядов в числе:
1) 16; 3) 4,7; 5) 10,19; 7) 506,0506;
2) 234; 4) 52,68; 6) 3,507; 8) 78,1002030?
2. Какая из следующих десятичных дробей равна дроби 25/100000:
1) 0,0025; 2) 0,25000; 3) 0,00025; 4) 0,20005?
3. Сравните числа:
1) 3 710 и 3 709; 3) 14/17 и 17/15;
2) 43 672 и 43 701; 4) 9/46 и 9/64.
4. Вычислите:
1) 48 + 72 : 12 - 6; 3) (48 + 72) : 12 - 6;
2) 48 + 72 : (12 - 6); 4) (48 + 72) : (12 - 6).
Похожие решебники
Популярные решебники 5 класс Все решебники
*размещая тексты в комментариях ниже, вы автоматически соглашаетесь с пользовательским соглашением