Решаем устно Параграф 35 ГДЗ Мерзляк Полонский 5 класс (Математика)
Решение #1 (Учебник 2024)
Решение #2 (Учебник 2019)

Рассмотрим вариант решения задания из учебника Мерзляк, Полонский, Якир 5 класс, Просвещение:
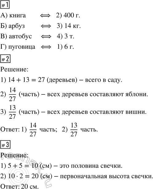
1. Установите соответствие между предметами и возможными значениями их масс: к каждому элементу первого столбца подберите соответствующий элемент из второго столбца.
A) книга 1) 6 г
Б) арбуз 2) 400 г
B) автобус 3) 14 кг
Г) пуговица 4) 3 т
2. В школьном саду растут 14 яблонь и 13 вишен. Какую часть всех деревьев составляют: 1) яблони; 2) вишни?
3. Когда сгорела половина свечки и ещё 5 см, то высота свечки стала 5 см. Какой была высота свечки первоначально?
1. Заполните цепочку вычислений:
2. Решите уравнение:
1) 7x = 749; 2) 96 : x = 8; 3) x · 12 = 12.
3. Угадайте корень уравнения:
1) 7x = 7,49; 2) 9,6 : x = 8; 3) х · 12 = 0,12.
4. Чему равно значение выражения:
1) 1,6а + 1,6b, если а + b = 100;
2) 2,5x - 2,5у, если х - у = 4?
5. Вычислите:
1) периметр равностороннего треугольника со стороной 5,2 см;
2) периметр квадрата со стороной 7,2 см.
6. Сначала купили 4 шоколадки по 120 р., а затем — 12 булочек по 35 р. Какая покупка дороже и на сколько рублей?
7. Во сколько раз надо увеличить число 0,05, чтобы получить: 1) 5; 2) 500?
Похожие решебники
Популярные решебники 5 класс Все решебники
*размещая тексты в комментариях ниже, вы автоматически соглашаетесь с пользовательским соглашением