Решаем устно Параграф 28 ГДЗ Мерзляк Полонский 5 класс (Математика)
Решение #1 (Учебник 2024)
Решение #2 (Учебник 2019)

Рассмотрим вариант решения задания из учебника Мерзляк, Полонский, Якир 5 класс, Просвещение:
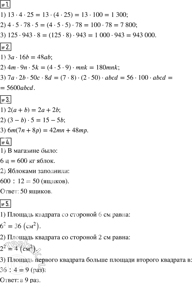
1. Вычислите: 1) 13 • 4 • 25; 2) 4 • 5 • 78 • 5; 3) 125 • 943 • 8.
2. Упростите выражение: 1) За • 16Л>; 2) 4т • 9п • 5k; 3) 7а • 2b • 50с • 3d.
3. Раскройте скобки: 1) 2(а + Ь); 2) (3 - Ь) • 5; 3) 6т(7п + 8р).
4. В магазине разложили 6 ц яблок в ящики так, что в каждом ящике оказалось по 12 кг яблок. Сколько ящиков заполнили яблоками?
5. Во сколько раз площадь квадрата, сторона которого равна 6 см, больше площади квадрата со стороной 2 см?
1. Заполните цепочку вычислений:
2. Возраст внука составляет 2/7 возраста дедушки. Сколько лет внуку, если дедушке 63 года?
3. Возраст внучки составляет 3/8 возраста бабушки. Сколько лет бабушке, если внучке 27 лет?
4. Все дроби 3/7; 6/4; 4/5; 3/8; 9/11; 2/8; 4/6 кроме одной, имеют общее свойство. Какое это свойство? Какая из дробей этим свойством не обладает?
Похожие решебники
Популярные решебники 5 класс Все решебники
*К сожалению, временные проблемы с публикацией комментариев с мобильных устройств.