Решаем устно Параграф 25 ГДЗ Мерзляк Полонский 5 класс (Математика)
Решение #1 (Учебник 2019)

Рассмотрим вариант решения задания из учебника Мерзляк, Полонский, Якир 5 класс, Просвещение:
1. Сколько граммов:
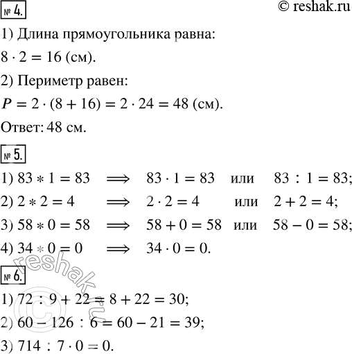
1) в пятой части килограмма;
2) в десятой части килограмма?
2. Сколько килограммов:
1) в четвёртой части тонны;
2) в двадцатой части центнера?
3. Сколько секунд:
1) в третьей части минуты;
2) в двенадцатой части минуты;
3) в девятой части часа;
4) в тридцатой части часа?
4. Ширина прямоугольника равна 8 см, что составляет половину его длины. Вычислите периметр прямоугольника.
5. Знак какого арифметического действия надо поставить вместо звёздочки, чтобы образовалось верное равенство:
1) 83 * 1 = 83; 3) 58 * 0 = 58;
2) 2 * 2 = 4; 4) 34 * 0 = 0?
6. Вычислите:
1) сумму частного чисел 72 и 9 и числа 22;
2) разность числа 60 и частного чисел 126 и 6;
3) произведение частного чисел 714 и 7 и числа 0.
Похожие решебники
Популярные решебники 5 класс Все решебники
*К сожалению, временные проблемы с публикацией комментариев с мобильных устройств.