Решаем устно Параграф 27 ГДЗ Мерзляк Полонский 5 класс (Математика)
Решение #1 (Учебник 2024)
Решение #2 (Учебник 2019)

Рассмотрим вариант решения задания из учебника Мерзляк, Полонский, Якир 5 класс, Просвещение:
1. Сколько сантиметров содержится в: 1 дм; 1 м 3 дм; 5 м 2 дм; 12 дм 5 см; 40 мм?
2. Сколько метров содержится в: 1 км; 2 км 418 м; 4 км 16 м; 800 см; 20 дм?
3. Лодка за 5 ч прошла 40 км. За сколько часов она пройдёт с той же скоростью 24 км?
4. Сколько литров воды может перекачать насос за 8 мин, если пять таких насосов за 6 мин перекачивают 450 л воды?
5. Какую одну и ту же цифру нужно поставить вместо звёздочек, чтобы запись 1* + 3* + 5* = 111 стала верным равенством?
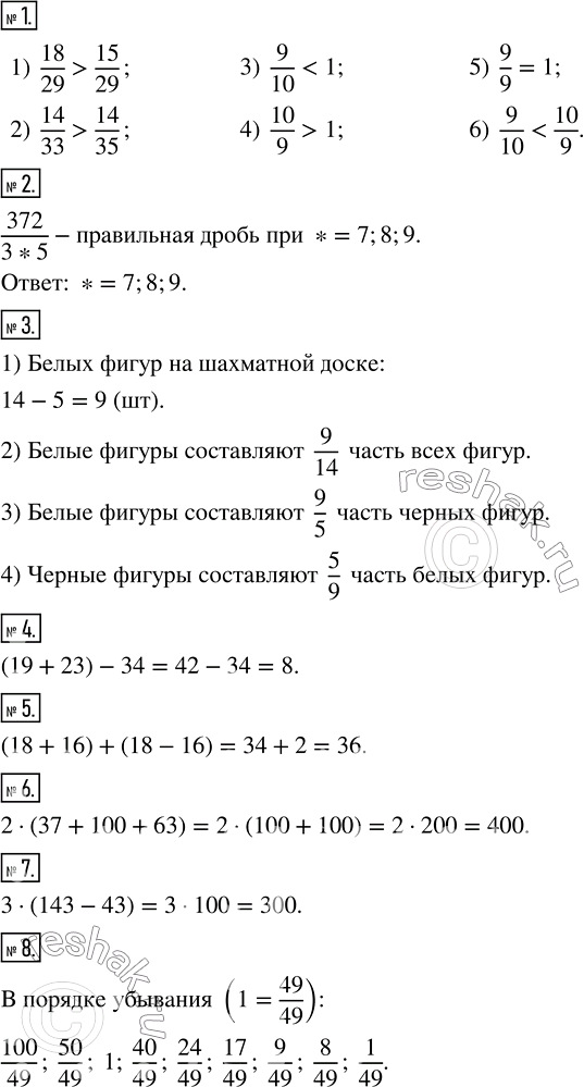
1. Сравните:
1) 18/29 и 15/29; 3) 9/10 и 1; 5) 9/9 и 1;
2) 14/33 и 14/35; 4) 10/9 и 1; 6) 9/10 и 10/9.
2. Какие цифры можно поставить вместо звёздочки, чтобы дробь 372/3*5 была правильной?
3. На шахматной доске стоят 14 фигур, из которых 5 - чёрные. Какую часть всех фигур составляют белые фигуры? Какую часть чёрных фигур составляют белые? Какую часть белых фигур составляют чёрные?
4. Из суммы чисел 19 и 23 вычтите 34.
5. К сумме чисел 18 и 16 прибавьте их разность.
6. Удвойте сумму 37 + 100 + 63.
7. Утройте разность 143 - 43.
8. Назовите в порядке убывания числа: 9/49; 8/49; 1; 24/49; 50/49; 100/49; 1/49; 17/49; 40/49.
Похожие решебники
Популярные решебники 5 класс Все решебники
*размещая тексты в комментариях ниже, вы автоматически соглашаетесь с пользовательским соглашением