Решаем устно Параграф 33 ГДЗ Мерзляк Полонский 5 класс (Математика)
Решение #1 (Учебник 2024)
Решение #2 (Учебник 2019)

Рассмотрим вариант решения задания из учебника Мерзляк, Полонский, Якир 5 класс, Просвещение:
1. Какое число стоит в конце цепочки вычислений?
2. Все дроби кроме одной, имеют общее свойство. Какое это свойство? Какая из дробей этим свойством не обла дает?
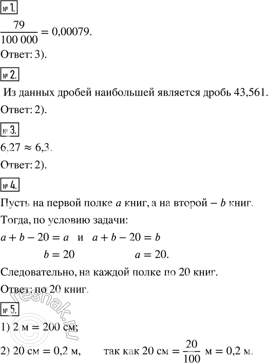
1. Какая из следующих десятичных дробей равна дроби 79/100000:
1) 0,79000; 2) 0,0079; 3) 0,00079; 4) 0,7900?
2. Какая из следующих десятичных дробей наибольшая:
1) 43,56; 2) 43,561; 3) 43,559; 4) 43,55?
3. Какое из следующих чисел получим, если округлим десятичную дробь 6,27 до десятых:
1) 6,2; 2) 6,3; 3) 6,26; 4) 6,28?
4. На двух полках вместе на 20 книг больше, чем на каждой из них. Сколько книг на каждой полке?
5. Сравните:
1) 2 м и 200 см; 2) 20 см и 0,2 м.
Похожие решебники
Популярные решебники 5 класс Все решебники
*размещая тексты в комментариях ниже, вы автоматически соглашаетесь с пользовательским соглашением