Решаем устно Параграф 32 ГДЗ Мерзляк Полонский 5 класс (Математика)
Решение #1 (Учебник 2024)
Решение #2 (Учебник 2019)

Рассмотрим вариант решения задания из учебника Мерзляк, Полонский, Якир 5 класс, Просвещение:
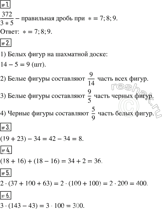
Какие цифры можно поставить вместо звёздочки, чтобы дробь
372
3*5
была правильной?
На шахматной доске стоят 14 фигур, из которых 5 — чёрные. Какую часть всех фигур составляют белые фигуры? Какую часть чёрных фигур составляют белые? Какую часть белых фигур составляют чёрные?
Из суммы чисел 19 и 23 вычтите 34.
К сумме чисел 18 и 16 прибавьте их разность.
Удвойте сумму 37 + 100 + 63.
Утройте разность 143 - 43.
1. Укажите, какие из следующих дробей равны:
1) 0,38; 4) 2,015; 7) 2,105; 10) 0,0470;
2) 47/1000; 5) 0,47; 8) 38/100; 11) 2 15/100;
3) 6,24; 6) 6,2400; 9) 0,407; 12) 6 24/100.
2. Сравните числа:
1) 7,6 и 7,4; 3) 5,18 и 5,1799; 5) 8,4 и 8,04;
2) 9,1 и 9,11; 4) 0,06 и 0,2; 6) 0,1 и 0,0987.
3. Назовите наибольшую десятичную дробь, меньшую 100, содержащую две цифры после занятой.
4. Назовите наименьшую десятичную дробь, большую 1 000, содержащую три цифры после занятой.
5. Укажите все натуральные значения x, при которых верно неравенство 20 < x < 27,86.
6. За 1/6 кг сыра заплатили 40 р. Сколько надо заплатить за 1 5/6 кг такого же сыра?
Похожие решебники
Популярные решебники 5 класс Все решебники
*размещая тексты в комментариях ниже, вы автоматически соглашаетесь с пользовательским соглашением