Решаем устно Параграф 29 ГДЗ Мерзляк Полонский 5 класс (Математика)
Решение #1 (Учебник 2024)
Решение #2 (Учебник 2019)

Рассмотрим вариант решения задания из учебника Мерзляк, Полонский, Якир 5 класс, Просвещение:
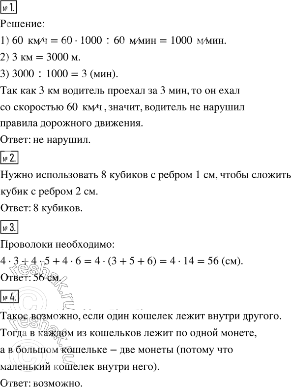
1. Участок дороги длиной 3 км, на котором скорость автомобиля не должна превышать 60 км/ч, водитель проехал за 3 мин. Нарушил ли при этом водитель правила дорожного движения?
2. Сколько необходимо использовать кубиков с ребром 1 см, чтобы сложить кубик с ребром 2 см?
179
3. Сколько сантиметров проволоки необходимо для изготовления проволочного каркаса прямоугольного параллелепипеда, измерения которого равны 3 см, 5 см и 6 см?
Задача-шутка
4. В двух кошельках лежат две монеты, причём в одном кошельке в два раза больше монет, чем в другом. Возможно ли такое?
1. Сравните значения выражений:
1) 7/11 + 10/11 и 23/11 - 8/11; 3) 9/16 + 8/16 и 4/3 - 2/3;
2) 19/27 + 13/27 - 10/27 и 16/27 - 7/27 + 14/27; 4) 30/51 + 16/51 + 4/51 и 7/9 + 2/9.
2. Ответом к каким из следующих задач является число 5/6?
1) Сколько килограммов конфет получил каждый из шести отрядов, между которыми поделили поровну 5 кг конфет?
2) С какой скоростью шёл пешеход, если за 6 ч он прошёл 5 км?
3) Из 6 м ткани сшили пять фартуков. Сколько метров ткани пошло на один фартук?
4) Решите уравнение 6x = 5.
3. Решите уравнение:
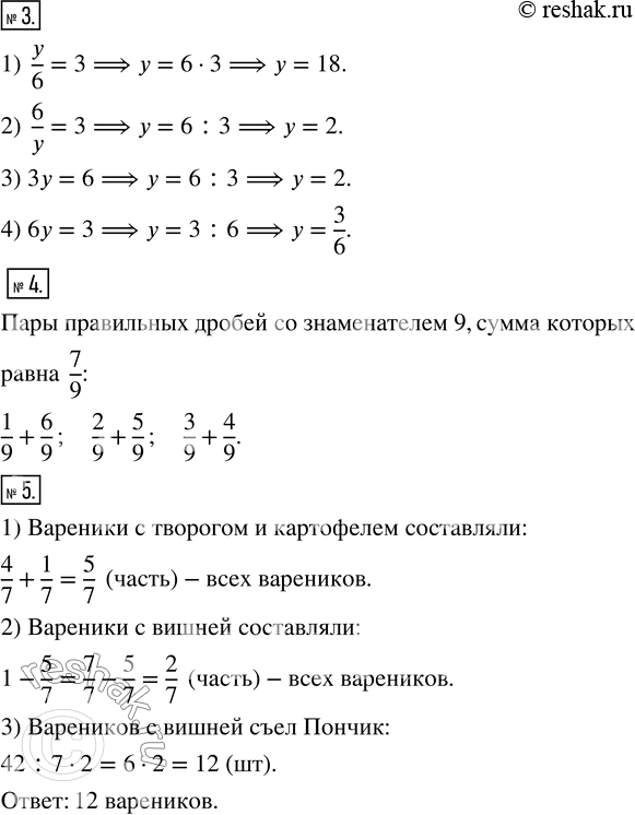
1) y/6 = 3; 2) 6/y = 3; 3) 3y = 6; 4) 6y = 3.
4. Назовите все пары правильных дробей со знаменателем 9, сумма которых равна 7/9.
5. На обед Пончик съел 42 вареника, из которых 4/7 составляли вареники с творогом, 1/7 — вареники с картофелем, а остальные — вареники с вишней. Сколько вареников с вишней съел Пончик?
Похожие решебники
Популярные решебники 5 класс Все решебники
*размещая тексты в комментариях ниже, вы автоматически соглашаетесь с пользовательским соглашением