Проверь себя 3 ГДЗ Мерзляк Полонский 5 класс (Математика)
Решение #1 (Учебник 2024)
Решение #2 (Учебник 2019)

Рассмотрим вариант решения задания из учебника Мерзляк, Полонский, Якир 5 класс, Просвещение:
1. Какую из данных единиц измерения используют при измерении площади?
А) 1 см Б) 1 с В) 1 га Г) 1 г
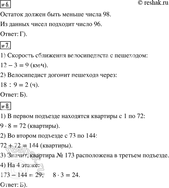
2. Чему равен корень уравнения (х - 28) • 16 = 1632?
А) 130 Б) 120 В) 60 Г) 40
3. Упростите выражение 52 • т • 3.
А) 156т Б) 52т В) 55т Г) 126т
4. В какой паре чисел первое число является делителем второго?
А) 4 и 14 Б) 7 и 42 В) 6 и 46 Г) 8 и 94
5. Чему равен корень уравнения 7х + х - Ъх = 132?
А) 66 Б) 44 В) 12 Г) 11
6. Укажите число, которое может быть остатком при делении натурального числа а на 98.
А) 102 Б) 100 В) 98 Г) 96
7. Из двух сёл, расстояние между которыми равно 18 км, одновременно в одном направлении отправились пешеход и велосипедист. Пешеход шёл впереди со скоростью 3 км/ч, а велосипедист ехал со скоростью 12 км/ч. Через сколько часов после начала движения велосипедист догонит пешехода?
А) 1 ч Б) 2 ч В) 3 ч Г) 4 ч
8. В каждом подъезде на каждом этаже девятиэтажного дома расположено по 8 квартир. Найдите номер этажа, на котором находится квартира № 173.
А) 3 Б) 4 В) 5 Г) 6
9. Укажите пару взаимно простых чисел.
А) 49 и 39 Б) 18 и 14 В) 26 и 65 Г) 22 и 99
10. Объём аквариума равен 120 000 см3. Найдите высоту аквариума, если его длина равна 60 см, а ширина — 40 см.
А) 5000 см Б) 500 см В) 50 см Г) 5 см
11. Машинист пассажирского поезда, двигавшегося со скоростью 56 км/ч, заметил, что товарный поезд, двигавшийся со скоростью 34 км/ч, прошёл мимо него за 15 с. Какова длина товарного поезда?
А) 360 м Б) 375 м В) 400 м Г) 425 м
12. Стену длиной 6 м и высотой 3 м хотят выложить кафелем. Одна кафельная плитка имеет форму квадрата со стороной 15 см. Плитку продают в контейнерах по 150 штук в каждом. Какое наименьшее количество контейнеров с кафелем надо приобрести для запланированной работы?
А) 4 Б) 5 В) 6 Г) 7
1. Какую из данных единиц измерения используют при измерении площади?
А) 1 см Б) 1 с В) 1 га Г) 1 г
2. Чему равен корень уравнения (x - 28) · 16 = 1 632?
А) 130 Б) 120 В) 60 Г) 40
3. Упростите выражение 52 · m · 3.
А) 156m Б) 52m В) 55m Г) 126m
4. Укажите верное равенство.
А) 2(5 + х) = 5 + 2х В) 2(5 + х) = 12x
Б) 2(5 + х) = 10 + x Г) 2(5 + х) = 10 + 2x
5. Чему равен корень уравнения 7x + x - 5x = 132?
А) 66 Б) 44 В) 12 Г) 11
6. Укажите число, которое может быть остатком при делении натурального числа а на 98.
А) 102 Б) 100 В) 98 Г) 96
7. Из двух сёл, расстояние между которыми равно 18 км, одновременно в одном направлении отправились пешеход и велосипедист. Пешеход шёл впереди со скоростью 3 км/ч, а велосипедист ехал со скоростью 12 км/ч. Через сколько часов после начала движения велосипедист догонит пешехода?
А) 1 ч Б) 2 ч В) 3 ч Г) 4 ч
8. В каждом подъезде на каждом этаже девятиэтажного дома расположено по восемь квартир. Найдите номер этажа, на котором находится квартира № 173.
А) 3 Б) 4 В) 5 Г) 6
9. Стену длиной 6 м и высотой 3 м хотят выложить кафелем. Одна кафельная плитка имеет форму квадрата со стороной 15 см, а в одном ящике — 150 плиток. Какое наименьшее количество ящиков с кафелем надо приобрести для запланированной работы?
А) 4 ящика Б) 5 ящиков В) 6 ящиков Г) 7 ящиков
10. Объём аквариума равен 120 000 см^3. Найдите высоту аквариума, если его длина равна 60 см, а ширина — 40 см.
А) 5 000 см Б) 500 см В) 50 см Г) 5 см
11. Машинист пассажирского поезда, двигавшегося со скоростью 56 км/ч, заметил, что товарный поезд, двигавшийся со скоростью 34 км/ч, прошёл мимо него за 15 с. Какова длина товарного поезда?
А) 360 м Б) 375 м В) 400 м Г) 425 м
12. В меню школьной столовой есть два вида салата, два вида первого блюда и два вида второго блюда. Сколько вариантов выбора обеда есть у ученика этой школы, если обед состоит из салата, первого блюда и второго блюда?
А) 8 Б) 12 В) 9 Г) 3
Похожие решебники
Популярные решебники 5 класс Все решебники
*размещая тексты в комментариях ниже, вы автоматически соглашаетесь с пользовательским соглашением