Упр.825 ГДЗ Мерзляк Полонский 5 класс (Математика)
Решение #1 (Учебник 2024)
Решение #2 (Учебник 2019)
Решение #3 (Учебник 2019)

Рассмотрим вариант решения задания из учебника Мерзляк, Полонский, Якир 5 класс, Просвещение:
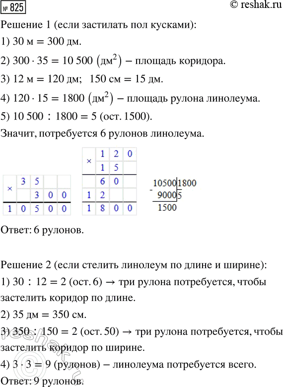
В школьном коридоре, длина которого равна 30 м, ширина — 35 дм, надо заменить линолеум. Какое наименьшее количество рулонов линолеума для этого нужно, если длина рулона линолеума равна 12 м, а ширина — 150 см?
Запишите числа в порядке убывания: 8,5; 8,16; 8,4; 8,49; 8,05; 8,61.
Из двух десятичных дробей с неравными целыми частями больше та, у которой целая часть больше.
Если к десятичной дроби справа приписать любое количество нулей, то получится дробь, равная данной.
Для того, чтобы сравнить две десятичные дроби с равными целыми частями и различным количеством цифр после запятой, надо:
1. с помощью приписывания нулей справа уравнять количество цифр в дробных частях;
2. сравнить полученные дроби поразрядно.
Десятые равны только у чисел 8,4 и 8,49, сравним их.
У десятичных дробей 8,4 и 8,49 разное количество цифр после запятой.
Сначала необходимо уравнять количество цифр после запятой.
Допишем справа 1 ноль к десятичной дроби 8,4.
8,4=8,40.
У десятичных дробей 8,40 и 8,49 равны целые части и цифры в разряде десятых. Необходимо сравнить сотые.
0<9, поэтому 8,40<8,49.
Следовательно, 8,4<8,49.
Так как у остальных чисел равны только целые части, числа будут идти в порядке убывания десятых.
Так как рассматриваются только десятые, уравнивать количество цифр после запятой необязательно.
Число 8,4 идёт после числа 8,49.
8,61; 8,5; 8,49; 8,4; 8,16; 8,05.
Похожие решебники
Популярные решебники 5 класс Все решебники
*размещая тексты в комментариях ниже, вы автоматически соглашаетесь с пользовательским соглашением