Практическая работа 1 ГДЗ Босова 5 класс(новый) (Информатика)

Рассмотрим вариант решения задания из учебника Босова 5 класс, Просвещение:
Работа 13. Выполняем вычисления с помощью программы Калькулятор.
Задание
1. Запустите программу Калькулятор. Расположите окно Калькулятора в центре экрана и рассмотрите его элементы.
2. Воспользуйтесь переключателями меню Вид. Проследите за происходящими изменениями. Установите вид Обычный.
3. Узнайте о назначении кнопок < -, СЕ, С
4. Выполните следующие простые вычисления:
10 + 40;
55 - 15;
10 • 3;
100 : 5.
5. Попытайтесь выявить закономерность в ответах, получаемых при вычислении следующих примеров:
1 • 11;
11 • 11;
111 • 111;
1111•1111;
11111 • 11111 и т. д.
6. Вычислите с помощью Калькулятора значения следующих арифметических выражений:
1 • 9 + 2;
12 • 9 + 3;
123 • 9 + 4;
1234 • 9 + 5.
Попытайтесь самостоятельно продолжить цепочку примеров, дающих аналогичные результаты.
7. Задумайте любое число, не превышающее 100. С помощью Калькулятора выполните следующую цепочку вычислений:
1) умножьте задуманное число на себя;
2) к ответу дважды прибавьте задуманное число;
3) полученный результат разделите на задуманное число;
4) из ответа вычтите задуманное число.
Если вы точно следовали указаниям, то у вас должно получиться число 2.
8. Задумайте любое трёхзначное число. С помощью Калькулятора выполните следующую цепочку вычислений:
1) умножьте задуманное число на 3;
2) к ответу прибавьте 9;
3) к ответу прибавьте 15;
4) из ответа вычтите 3;
5) разделите ответ на 3;
6)вычтите из ответа задуманное число.
У вас должно получиться число 7. Можно задумать другое число и повторить все действия с самого начала. Результат будет тот же. Можете ли вы это объяснить? Придумайте свою цепочку преобразований произвольного числа — такую, чтобы в результате всегда получалось число 7.
9. Задумайте произвольное число. С помощью Калькулятора выполните следующую цепочку вычислений:
1) прибавьте к задуманному числу 25;
2) к ответу прибавьте ещё 125;
3) из ответа вычтите 36;
4) из ответа вычтите задуманное число;
5) ответ умножьте на 5;
6) ответ разделите на 2.
У вас должно получиться число 285. Объясните, почему у всех получился один и тот же ответ, хотя исходные числа были различными.
10. Если умножить число 777 на число 143, то получится шестизначное число, записываемое одними единицами. Найдите числа, на которые нужно умножить число 777, чтобы получить шестизначные числа, записываемые: одними двойками; одними тройками; одними четвёрками; одними пятёрками; одними шестёрками; одними семёрками; одними восьмёрками; одними девятками. Какой закономерности подчиняются эти числа?
11. Задумайте любое трёхзначное число, не превышающее 300. Запишите шестизначное число, в записи которого дважды повторено исходное число. Полученное шестизначное число разделите на 13, результат разделите на 11 и на 7. У вас должно получиться исходное число. Почему получается такой результат?
В некоторых версиях ОС кнопка Вид не подписана. Меню открывается при щелчке на значок меню.
5.
Результаты вычислений:
11
121
12321
1234321
123454321
12345654321
Можно заметить, что цифры «зеркальные» относительно старшей цифры. А старшая соответствует порядковому номеру вычислений. Иначе, на третьем шаге это 3, на 5-ом шаге это 5 и т.д.
6.
Результаты вычислений:
11
111
1111
11111
Для продолжения ряда следующее действие 12345*9+6=111111, затем 123456*9+7=1111111 и так далее.
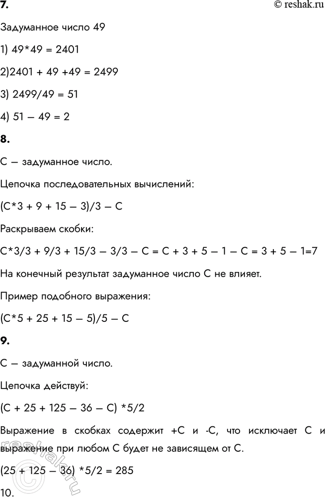
7.
Задуманное число 49
1) 49*49 = 2401
2)2401 + 49 +49 = 2499
3) 2499/49 = 51
4) 51 – 49 = 2
8.
С – задуманное число.
Цепочка последовательных вычислений:
(С*3 + 9 + 15 – 3)/3 – С
Раскрываем скобки:
С*3/3 + 9/3 + 15/3 – 3/3 – С = С + 3 + 5 – 1 – С = 3 + 5 – 1=7
На конечный результат задуманное число С не влияет.
Пример подобного выражения:
(С*5 + 25 + 15 – 5)/5 – С
9.
С – задуманной число.
Цепочка действуй:
(С + 25 + 125 – 36 – С) *5/2
Выражение в скобках содержит +С и -С, что исключает С и выражение при любом С будет не зависящем от С.
(25 + 125 – 36) *5/2 = 285
10.
10.
111111/777=143 (143*1)
222222/777=286 (143*2)
333333/777=429 (143*3)
444444/777=572 (143*4)
555555/777=715 (143*5)
……………………………………..
999999/777=1287 (143*9)
Представлены результаты обратного действия. Подобным образом определилось, на какое число надо умножать 777 для получения нужного результата.
Вывод: для получения шестизначных чисел, состоящих из одних 2, 3, 4, 5, 6, 7, 8, 9 надо 777 последовательно умножать на 143*2, 143*3, 143*4, 143*5, 143*6, 143*7, 143*8, 143*9
11.
Задуманное число 245
Цепочка действий: 245245/13/11/7
13*11*7=1001
Это число называют «магическим числом Шехерезады».
Одна из особенностей этого числа, что при умножении любого трехзначного числа на 1001, получится число из исходного числа, только записанного дважды.
245*1001 = 245245
Приписать к трехзначному числу его само, это все равно, что умножить его на 1001.
Похожие решебники
Популярные решебники 5 класс Все решебники
*размещая тексты в комментариях ниже, вы автоматически соглашаетесь с пользовательским соглашением