Упр.784 ГДЗ Мерзляк Полонский 5 класс (Математика)
Решение #1 (Учебник 2024)
Решение #2 (Учебник 2019)
Решение #3 (Учебник 2019)

Рассмотрим вариант решения задания из учебника Мерзляк, Полонский, Якир 5 класс, Просвещение:
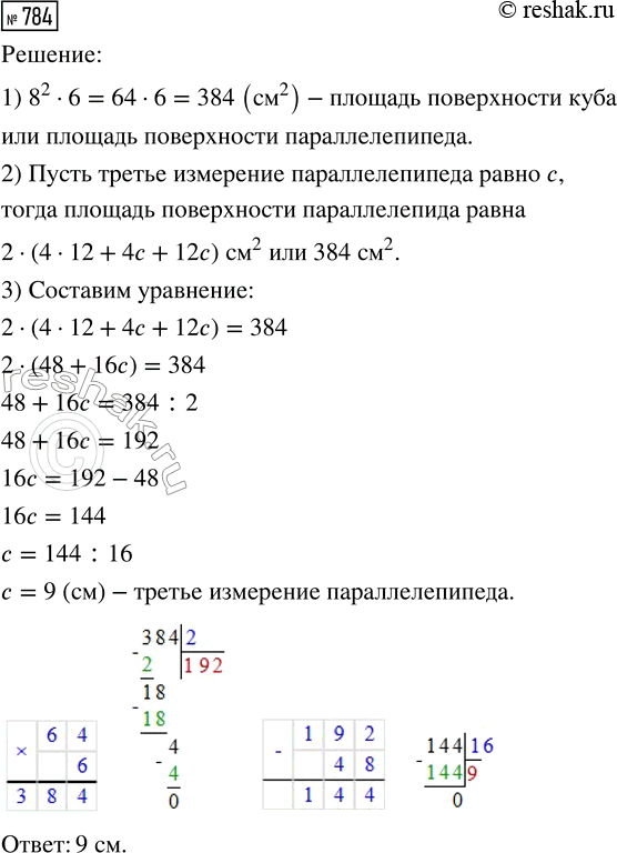
Площади поверхностей прямоугольного параллелепипеда и куба равны. Ребро куба равно 8 см, а два измерения прямоугольного параллелепипеда — 4 см и 12 см. Найдите третье измерение параллелепипеда.
Три тракториста вспахали вместе поле. Бригадир записал, что один из них вспахал 5/13 поля, второй — 4/13, а третий - 6/13. Не ошибся ли бригадир?
Дробь, у которой числитель больше знаменателя или равен ему, называют неправильной.
Все правильные дроби меньше единицы, а неправильные – больше или равны единице.
Составим краткую запись условий задачи.
1 тракторист 5/13 поля
2 тракторист 4/13 поля
3 тракторист 6/13 поля
По условию бригадир записал, что один из трактористов вспахал 5/13 поля, второй - 4/13 поля, а третий - 6/13 поля.
Получается, что вместе они вспахали
5/13+4/13+6/13=(5+4+6)/13=15/13=1 2/13 поля.
Поле – это целое, то есть оно равно 1.
1 2/13>1
Получилось, что по записям бригадира, трактористы вспахали целое поле и ещё 2/13, а такого не может быть.
Значит, бригадир ошибся.
Ответ: бригадир ошибся.
Похожие решебники
Популярные решебники 5 класс Все решебники
*размещая тексты в комментариях ниже, вы автоматически соглашаетесь с пользовательским соглашением