Упр.779 ГДЗ Мерзляк Полонский 5 класс (Математика)
Решение #1 (Учебник 2024)
Решение #2 (Учебник 2024)
Решение #3 (Учебник 2019)
Решение #4 (Учебник 2019)

Рассмотрим вариант решения задания из учебника Мерзляк, Полонский, Якир 5 класс, Просвещение:
На рисунке 174 изображена развёртка прямоугольного параллелепипеда.
1) Из скольких прямоугольников состоит развёртка?
2) Сколько пар равных прямоугольников содержит развёртка?
3) Какова площадь этой развёртки, если измерения параллелепипеда равны 10 см, 7 см и 3 см?
Развёртку многогранника можно получить, «разрезая» любой многогранник по рёбрам так, чтобы все грани оказались в одной плоскости.
То есть развёртка многоугольника будет состоять из того же числа многоугольников, что и многогранник.
Дана развёртка прямоугольного параллелепипеда, а он составлен из шести прямоугольников.
Поэтому, развёртка прямоугольного параллелепипеда состоит из 6 прямоугольников.
Известно, что грани прямоугольного параллелепипеда, которые не имеют общих вершин, называют противолежащими.
Противолежащие грани параллелепипеда равны.
Значит, развёртка, так же как и параллелепипед, содержит три пары равных прямоугольников.
Длины трёх рёбер прямоугольного параллелепипеда, имеющих общую вершину, называют измерениями прямоугольного параллелепипеда.
Значит, на развёртке можно отметить длины следующих отрезков:
Как указано выше, развёртка состоит из трёх пар равных прямоугольников.
Значит, её площадь будет равна сумме площадей данных прямоугольников (площадь прямоугольника равна произведению смежных сторон):
2•(10•7)+2•(3•7)+2•(3•10)=2•70+2•21+2•30=140+42+60=200+42=242 (см^2).
Решите уравнение:
1) x + 4 4/19 = 6 2/19; 2) 25 - x = 8 3/14; 3) 32 - x = 9 18/35.
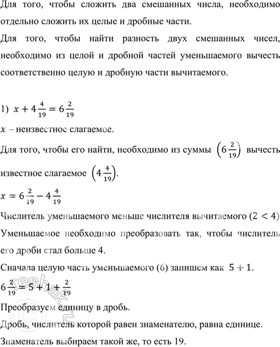
Для того, чтобы сложить два смешанных числа, необходимо отдельно сложить их целые и дробные части.
Для того, чтобы найти разность двух смешанных чисел, необходимо из целой и дробной частей уменьшаемого вычесть соответственно целую и дробную части вычитаемого.
1) x+4 4/19=6 2/19
x – неизвестное слагаемое.
Для того, чтобы его найти, необходимо из суммы (6 2/19) вычесть известное слагаемое (4 4/19).
x=6 2/19-4 4/19
Числитель уменьшаемого меньше числителя вычитаемого (2<4)
Уменьшаемое необходимо преобразовать так, чтобы числитель его дроби стал больше 4.
Сначала целую часть уменьшаемого (6) запишем как 5+1.
6 2/19=5+1+2/19
Преобразуем единицу в дробь.
Дробь, числитель которой равен знаменателю, равна единице.
Знаменатель выбираем такой же, то есть 19.
Тогда, и числитель равен 19.
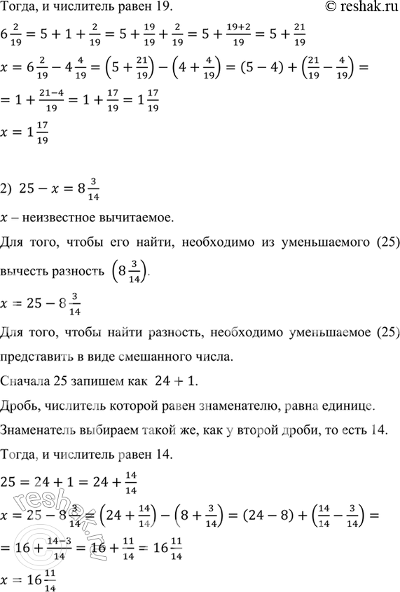
6 2/19=5+1+2/19=5+19/19+2/19=5+(19+2)/19=5+21/19
x=6 2/19-4 4/19=(5+21/19)-(4+4/19)=(5-4)+(21/19-4/19)=
=1+(21-4)/19=1+17/19=1 17/19
x=1 17/19
2) 25-x=8 3/14
x – неизвестное вычитаемое.
Для того, чтобы его найти, необходимо из уменьшаемого (25) вычесть разность (8 3/14).
x=25-8 3/14
Для того, чтобы найти разность, необходимо уменьшаемое (25) представить в виде смешанного числа.
Сначала 25 запишем как 24+1.
Дробь, числитель которой равен знаменателю, равна единице.
Знаменатель выбираем такой же, как у второй дроби, то есть 14.
Тогда, и числитель равен 14.
25=24+1=24+14/14
x=25-8 3/14=(24+14/14)-(8+3/14)=(24-8)+(14/14-3/14)=
=16+(14-3)/14=16+11/14=16 11/14
x=16 11/14
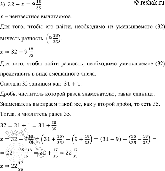
3) 32-x=9 18/35
x – неизвестное вычитаемое.
Для того, чтобы его найти, необходимо из уменьшаемого (32) вычесть разность (9 18/35).
x=32-9 18/35
Для того, чтобы найти разность, необходимо уменьшаемое (32) представить в виде смешанного числа.
Сначала 32 запишем как 31+1.
Дробь, числитель которой равен знаменателю, равна единице.
Знаменатель выбираем такой же, как у второй дроби, то есть 35.
Тогда, и числитель равен 35.
32=31+1=31+35/35
x=32-9 18/35=(31+35/35)-(9+18/35)=(31-9)+(35/35-18/35)=
=22+(35-18)/35=22+17/35=22 17/35
x=22 17/35
Похожие решебники
Популярные решебники 5 класс Все решебники
*размещая тексты в комментариях ниже, вы автоматически соглашаетесь с пользовательским соглашением