Упр.780 ГДЗ Мерзляк Полонский 5 класс (Математика)
Решение #1 (Учебник 2024)
Решение #2 (Учебник 2019)
Решение #3 (Учебник 2019)

Рассмотрим вариант решения задания из учебника Мерзляк, Полонский, Якир 5 класс, Просвещение:
Изготовьте из бумаги модель прямоугольного параллелепипеда, используя развёртку, изображённую на рисунке 194. Вычислите площадь поверхности этого параллелепипеда.
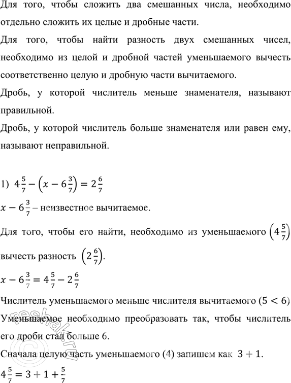
Решите уравнение:
1) 4 5/7 - (x - 6 3/7) = 2 6/7; 2) 19 28/34 - (m + 2 29/34) = 12 15/34.
Для того, чтобы сложить два смешанных числа, необходимо отдельно сложить их целые и дробные части.
Для того, чтобы найти разность двух смешанных чисел, необходимо из целой и дробной частей уменьшаемого вычесть соответственно целую и дробную части вычитаемого.
Дробь, у которой числитель меньше знаменателя, называют правильной.
Дробь, у которой числитель больше знаменателя или равен ему, называют неправильной.
1) 4 5/7-(x-6 3/7)=2 6/7
x-6 3/7 – неизвестное вычитаемое.
Для того, чтобы его найти, необходимо из уменьшаемого (4 5/7) вычесть разность (2 6/7).
x-6 3/7=4 5/7-2 6/7
Числитель уменьшаемого меньше числителя вычитаемого (5<6)
Уменьшаемое необходимо преобразовать так, чтобы числитель его дроби стал больше 6.
Сначала целую часть уменьшаемого (4) запишем как 3+1.
4 5/7=3+1+5/7
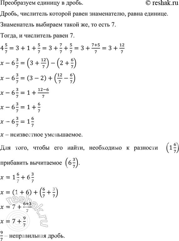
Преобразуем единицу в дробь.
Дробь, числитель которой равен знаменателю, равна единице.
Знаменатель выбираем такой же, то есть 7.
Тогда, и числитель равен 7.
4 5/7=3+1+5/7=3+7/7+5/7=3+(7+5)/7=3+12/7
x-6 3/7=(3+12/7)-(2+6/7)
x-6 3/7=(3-2)+(12/7-6/7)
x-6 3/7=1+(12-6)/7
x-6 3/7=1+6/7
x-6 3/7=1 6/7
x – неизвестное уменьшаемое.
Для того, чтобы его найти, необходимо к разности (1 6/7) прибавить вычитаемое (6 3/7).
x=1 6/7+6 3/7
x=(1+6)+(6/7+3/7)
x=7+(6+3)/7
x=7+9/7
9/7 – неправильная дробь.
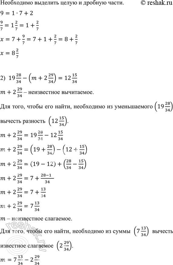
Необходимо выделить целую и дробную части.
9=1•7+2
9/7=1 2/7=1+2/7
x=7+9/7=7+1+2/7=8+2/7
x=8 2/7
2) 19 28/34-(m+2 29/34)=12 15/34
m+2 29/34 – неизвестное вычитаемое.
Для того, чтобы его найти, необходимо из уменьшаемого (19 28/34) вычесть разность (12 15/34).
m+2 29/34=19 28/34-12 15/34
m+2 29/34=(19+28/34)-(12+15/34)
m+2 29/34=(19-12)+(28/34-15/34)
m+2 29/34=7+(28-15)/34
m+2 29/34=7+13/34
m+2 29/34=7 13/34
m – неизвестное слагаемое.
Для того, чтобы его найти, необходимо из суммы (7 13/34) вычесть известное слагаемое (2 29/34).
m=7 13/34-2 29/34
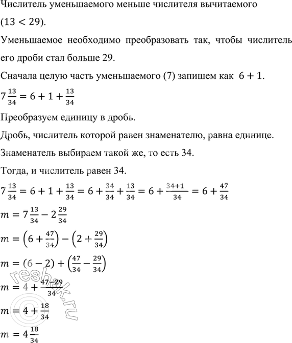
Числитель уменьшаемого меньше числителя вычитаемого
(13<29).
Уменьшаемое необходимо преобразовать так, чтобы числитель его дроби стал больше 29.
Сначала целую часть уменьшаемого (7) запишем как 6+1.
7 13/34=6+1+13/34
Преобразуем единицу в дробь.
Дробь, числитель которой равен знаменателю, равна единице.
Знаменатель выбираем такой же, то есть 34.
Тогда, и числитель равен 34.
7 13/34=6+1+13/34=6+34/34+13/34=6+(34+13)/34=6+47/34
m=7 13/34-2 29/34
m=(6+47/34)-(2+29/34)
m=(6-2)+(47/34-29/34)
m=4+(47-29)/34
m=4+18/34
m=4 18/34
Похожие решебники
Популярные решебники 5 класс Все решебники
*размещая тексты в комментариях ниже, вы автоматически соглашаетесь с пользовательским соглашением