🔥ГДЗ под запретом?

Упр.5.50 ГДЗ Виленкин Жохов 6 класс Часть 2, Просвещение (Математика)

Решение #1 (Учебник 2023)

Изображение Упростите выражение и подчеркните его коэффициент:а) -х · (-8);   в) 4ab · 7;      д) 4х · (-5у);б) с · (—5n);   г) -аn · (-8);   е) -5а · 0,2b.При упрощении...

Решение #2 (Учебник 2023)

Изображение Упростите выражение и подчеркните его коэффициент:а) -х · (-8);   в) 4ab · 7;      д) 4х · (-5у);б) с · (—5n);   г) -аn · (-8);   е) -5а · 0,2b.При упрощении...

Решение #3 (Учебник 2023)

Изображение Упростите выражение и подчеркните его коэффициент:а) -х · (-8);   в) 4ab · 7;      д) 4х · (-5у);б) с · (—5n);   г) -аn · (-8);   е) -5а · 0,2b.При упрощении...

Рассмотрим вариант решения задания из учебника Виленкин, Жохов, Чесноков 6 класс, Просвещение:
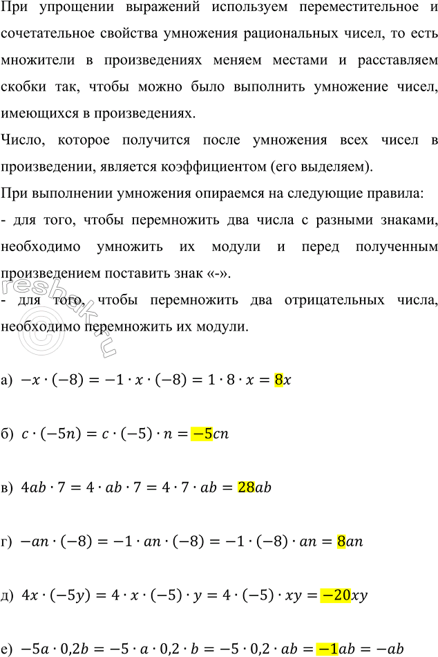
Упростите выражение и подчеркните его коэффициент:
а) -х · (-8); в) 4ab · 7; д) 4х · (-5у);
б) с · (—5n); г) -аn · (-8); е) -5а · 0,2b.
При упрощении выражений используем переместительное и сочетательное свойства умножения рациональных чисел, то есть множители в произведениях меняем местами и расставляем скобки так, чтобы можно было выполнить умножение чисел, имеющихся в произведениях.
Число, которое получится после умножения всех чисел в произведении, является коэффициентом (его выделяем).
При выполнении умножения опираемся на следующие правила:
- для того, чтобы перемножить два числа с разными знаками, необходимо умножить их модули и перед полученным произведением поставить знак «-».
- для того, чтобы перемножить два отрицательных числа, необходимо перемножить их модули.
а) -x•(-8)=-1•x•(-8)=1•8•x=8x
б) c•(-5n)=c•(-5)•n=-5cn
в) 4ab•7=4•ab•7=4•7•ab=28ab
г) -an•(-8)=-1•an•(-8)=-1•(-8)•an=8an
д) 4x•(-5y)=4•x•(-5)•y=4•(-5)•xy=-20xy
е) -5a•0,2b=-5•a•0,2•b=-5•0,2•ab=-1ab=-ab

*Цитирирование задания со ссылкой на учебник производится исключительно в учебных целях для лучшего понимания разбора решения задания.
*К сожалению, временные проблемы с публикацией комментариев с мобильных устройств.