🔥ГДЗ под запретом?

Упр.5.47 ГДЗ Виленкин Жохов 6 класс Часть 2, Просвещение (Математика)

Решение #1 (Учебник 2023)

Изображение Запишите сумму выражений и упростите её:а) -m - n и -а + n;   б) -а + с и -d - с;   в) -а - с и а + с.Для того, чтобы составить сумму двух выражений, необходимо...

Решение #2 (Учебник 2023)

Изображение Запишите сумму выражений и упростите её:а) -m - n и -а + n;   б) -а + с и -d - с;   в) -а - с и а + с.Для того, чтобы составить сумму двух выражений, необходимо...

Решение #3 (Учебник 2023)

Изображение Запишите сумму выражений и упростите её:а) -m - n и -а + n;   б) -а + с и -d - с;   в) -а - с и а + с.Для того, чтобы составить сумму двух выражений, необходимо...

Рассмотрим вариант решения задания из учебника Виленкин, Жохов, Чесноков 6 класс, Просвещение:
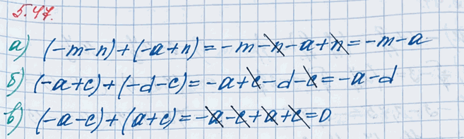
Запишите сумму выражений и упростите её:
а) -m - n и -а + n; б) -а + с и -d - с; в) -а - с и а + с.

Для того, чтобы составить сумму двух выражений, необходимо каждое из этих выражений взять в скобки и поставить между ними знак «+».
Для того, чтобы упростить полученные выражения, раскрываем скобки по правилу, согласно которому, если перед скобками стоит знак «+», то можно опустить скобки и этот знак «+», сохранив знаки слагаемых, стоящих в скобках. Если первое слагаемое в скобках записано без знака, то его необходимо записать со знаком «+».
Затем используем то, что сумма двух противоположных чисел (чисел, отличающихся только знаками) равна нулю и сокращаем (вычёркиваем) те буквы, которые отличаются только знаками, далее записываем упрощённое выражение.
а) (-m-n)+(-a+n)=-m-n-a+n=-a-m
б) (-a+c)+(-d-c)=-a+c-d-c=-a-d
в) (-a-c)+(a+c)=-a-c+a+c=0

*Цитирирование задания со ссылкой на учебник производится исключительно в учебных целях для лучшего понимания разбора решения задания.
*К сожалению, временные проблемы с публикацией комментариев с мобильных устройств.