🔥ГДЗ под запретом?

Упр.5.48 ГДЗ Виленкин Жохов 6 класс Часть 2, Просвещение (Математика)

Решение #1 (Учебник 2023)

Изображение Запишите разность выражений и упростите её:а) -с + b и b - с;   б) а - b и -b - а;   в) -8 - n и 7,9 - n.Для того, чтобы составить разность двух выражений,...

Решение #2 (Учебник 2023)

Изображение Запишите разность выражений и упростите её:а) -с + b и b - с;   б) а - b и -b - а;   в) -8 - n и 7,9 - n.Для того, чтобы составить разность двух выражений,...

Решение #3 (Учебник 2023)

Изображение Запишите разность выражений и упростите её:а) -с + b и b - с;   б) а - b и -b - а;   в) -8 - n и 7,9 - n.Для того, чтобы составить разность двух выражений,...

Рассмотрим вариант решения задания из учебника Виленкин, Жохов, Чесноков 6 класс, Просвещение:
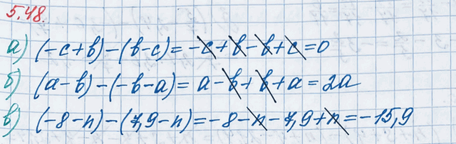
Запишите разность выражений и упростите её:
а) -с + b и b - с; б) а - b и -b - а; в) -8 - n и 7,9 - n.
Для того, чтобы составить разность двух выражений, необходимо каждое из этих выражений взять в скобки и поставить между ними знак «-».
Для того, чтобы упростить полученные выражения, раскрываем скобки по правилу согласно которому для того, чтобы раскрыть скобки, перед которыми стоит знак «-», необходимо заменить этот знак на «-», поменяв знаки всех слагаемых в скобках на противоположные, а потом раскрыть скобки.
Затем используем то, что сумма двух противоположных чисел (чисел, отличающихся только знаками) равна нулю и сокращаем (вычёркиваем) те буквы, которые отличаются только знаками, далее записываем упрощённое выражение.
Для того, чтобы сложить два отрицательных числа, необходимо найти и сложить модули слагаемых; перед полученным числом поставить знак «-».
а) (-c+b)-(b-c)=-c+b-b+c=0
б) (a-b)-(-b-a)=a-b+b+a=2a
в) (-8-n)-(7,9-n)=-8-n-7,9+n=-(8+7,9)=-15,9

*Цитирирование задания со ссылкой на учебник производится исключительно в учебных целях для лучшего понимания разбора решения задания.
*К сожалению, временные проблемы с публикацией комментариев с мобильных устройств.