Упр.5.401 ГДЗ Виленкин Жохов 5 класс Часть 2, Просвещение (Математика)

Решение #1 (Учебник 2023)

Изображение Сравните промежутки времени двумя способами: 1) выразив их в секундах; 2) приведя дроби к общему знаменателю:а) 5/6 мин и 11/12 мин;    в) 7/10 мин и 9/20 мин; б)...

Решение #2 (Учебник 2023)

Изображение Сравните промежутки времени двумя способами: 1) выразив их в секундах; 2) приведя дроби к общему знаменателю:а) 5/6 мин и 11/12 мин;    в) 7/10 мин и 9/20 мин; б)...
Дополнительное изображение
Дополнительное изображение
Дополнительное изображение

Рассмотрим вариант решения задания из учебника Виленкин, Жохов, Александрова 5 класс, Просвещение:
Сравните промежутки времени двумя способами: 1) выразив их в секундах; 2) приведя дроби к общему знаменателю:
а) 5/6 мин и 11/12 мин; в) 7/10 мин и 9/20 мин;
б) 7/12 мин и 2/3 мин; г) 4/5 мин и 3/4 мин.

1) а) Знаменатель дроби 5/6 показывает, что минуту (60 сек), необходимо разделить на 6 равных частей, получим
60:6=10 сек.
Числитель дроби 5/6 показывает, что необходимо взять 5 таких частей.
10 сек•5=50 сек.
Значит, 5/6 мин=50 сек.
Знаменатель дроби 11/12 показывает, что минуту (60 сек), необходимо разделить на 12 равных частей, получим
60:12=5 сек.
Числитель дроби 11/12 показывает, что необходимо взять 11 таких частей.
5 сек•11=55 сек.
Значит, 11/12 мин=55 сек.
Так как 50 сек<55 сек, то 5/6 мин<11/12 мин.
б) Знаменатель дроби 7/12 показывает, что минуту (60 сек), необходимо разделить на 12 равных частей, получим
60:12=5 сек.
Числитель дроби 7/12 показывает, что необходимо взять 7 таких частей.
5 сек•7=35 сек.
Значит, 7/12 мин=35 сек.
Знаменатель дроби 2/3 показывает, что минуту (60 сек), необходимо разделить на 3 равные части, получим
60:3=20 сек.
Числитель дроби 2/3 показывает, что необходимо взять 2 такие части.
20 сек•2=40 сек.
Значит, 2/3 мин=40 сек.
Так как 35 сек<40 сек, то 7/12 мин<2/3 мин.
в) Знаменатель дроби 7/10 показывает, что минуту (60 сек), необходимо разделить на 10 равных частей, получим
60:10=6 сек.
Числитель дроби 7/10 показывает, что необходимо взять 7 таких частей.
6 сек•7=42 сек.
Значит, 7/10 мин=42 сек.
Знаменатель дроби 9/20 показывает, что минуту (60 сек), необходимо разделить на 20 равных частей, получим
60:20=3 сек.
Числитель дроби 9/20 показывает, что необходимо взять 9 таких частей.
3 сек•9=27 сек.
Значит, 9/20 мин=27 сек.
Так как 42 сек>27 сек, то 7/10 мин>9/20 мин.
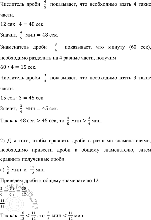
г) Знаменатель дроби 4/5 показывает, что минуту (60 сек), необходимо разделить на 5 равных частей, получим
60:5=12 сек.
Числитель дроби 4/5 показывает, что необходимо взять 4 такие части.
12 сек•4=48 сек.
Значит, 4/5 мин=48 сек.
Знаменатель дроби 3/4 показывает, что минуту (60 сек), необходимо разделить на 4 равные части, получим
60:4=15 сек.
Числитель дроби 3/4 показывает, что необходимо взять 3 такие части.
15 сек•3=45 сек.
Значит, 3/4 мин=45 сек.
Так как 48 сек>45 сек, то 4/5 мин>3/4 мин.

2) Для того, чтобы сравнить дроби с разными знаменателями, необходимо привести дроби к общему знаменателю, затем сравнить полученные дроби.
а) 5/6 мин и 11/12 мин
Приведём дроби к общему знаменателю 12.
5/6=(5•2)/(6•2)=10/12
11/12
Так как 10/12<11/12 , то 5/6 мин<11/12 мин.

б) 7/12 мин и 2/3 мин
Приведём дроби к общему знаменателю 12.
7/12
2/3=(2•4)/(3•4)=8/12
Так как 7/12<8/12 , то 7/12 мин<2/3 мин.
в) 7/10 мин и 9/20 мин
Приведём дроби к общему знаменателю 20.
7/10=(7•2)/(10•2)=14/20
9/20
Так как 14/20>9/20 , то 7/10 мин>9/20 мин.
г) 4/5 мин и 3/4 мин
Приведём дроби к общему знаменателю 20.
4/5=(4•4)/(5•4)=16/20
3/4=(3•5)/(4•5)=15/20
Так как 16/20>15/20 , то 4/5 мин>3/4 мин.

*Цитирирование задания со ссылкой на учебник производится исключительно в учебных целях для лучшего понимания разбора решения задания.
*размещая тексты в комментариях ниже, вы автоматически соглашаетесь с пользовательским соглашением