Упр.5.397 ГДЗ Виленкин Жохов 5 класс Часть 2, Просвещение (Математика)

Решение #1 (Учебник 2023)

Изображение Дроби расположите в порядке убывания:  а) 7/8, 3/4, 3/5, 17/40;  б) 11/12, 5/24, 5/6, 2/3.Прежде чем расположить дроби в порядке убывания, необходимо их...

Решение #2 (Учебник 2023)

Изображение Дроби расположите в порядке убывания:  а) 7/8, 3/4, 3/5, 17/40;  б) 11/12, 5/24, 5/6, 2/3.Прежде чем расположить дроби в порядке убывания, необходимо их...
Дополнительное изображение

Рассмотрим вариант решения задания из учебника Виленкин, Жохов, Александрова 5 класс, Просвещение:
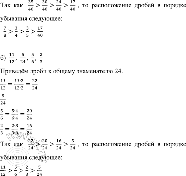
Дроби расположите в порядке убывания: а) 7/8, 3/4, 3/5, 17/40; б) 11/12, 5/24, 5/6, 2/3.

Прежде чем расположить дроби в порядке убывания, необходимо их сравнить.
Для того, чтобы сравнить дроби с разными знаменателями, необходимо:
1) привести дроби к общему знаменателю;
2) сравнить полученные дроби.

а) 7/8, 3/4, 3/5, 17/40
Приведём дроби к общему знаменателю 40.
7/8=(7•5)/(8•5)=35/40
3/4=(3•10)/(4•10)=30/40
3/5=(3•8)/(5•8)=24/40
17/40

Так как 35/40>30/40>24/40>17/40 , то расположение дробей в порядке убывания следующее:
7/8>3/4>3/5>17/40

б) 11/12, 5/24, 5/6, 2/3
Приведём дроби к общему знаменателю 24.
11/12=(11•2)/(12•2)=22/24
5/24
5/6=(5•4)/(6•4)=20/24
2/3=(2•8)/(3•8)=16/24
Так как 22/24>20/24>16/24>5/24 , то расположение дробей в порядке убывания следующее:
11/12>5/6>2/3>5/24

*Цитирирование задания со ссылкой на учебник производится исключительно в учебных целях для лучшего понимания разбора решения задания.
*размещая тексты в комментариях ниже, вы автоматически соглашаетесь с пользовательским соглашением