Упр.5.396 ГДЗ Виленкин Жохов 5 класс Часть 2, Просвещение (Математика)

Решение #1 (Учебник 2023)

Изображение Сравните	дроби:	а) 3/4 и 7/12;  б) 4/9 и 5/11;  в) 3/5 и 2/3;  г) 13/24 и 7/12.Для того, чтобы сравнить дроби с разными знаменателями, необходимо:1) привести дроби...

Решение #2 (Учебник 2023)

Изображение Сравните	дроби:	а) 3/4 и 7/12;  б) 4/9 и 5/11;  в) 3/5 и 2/3;  г) 13/24 и 7/12.Для того, чтобы сравнить дроби с разными знаменателями, необходимо:1) привести дроби...
Дополнительное изображение

Рассмотрим вариант решения задания из учебника Виленкин, Жохов, Александрова 5 класс, Просвещение:
Сравните дроби: а) 3/4 и 7/12; б) 4/9 и 5/11; в) 3/5 и 2/3; г) 13/24 и 7/12.

Для того, чтобы сравнить дроби с разными знаменателями, необходимо:
1) привести дроби к общему знаменателю;
2) сравнить полученные дроби.

а) 3/4 и 7/12
Приведём дроби к общему знаменателю 12.
3/4=(3•3)/(4•3)=9/12
7/12
Так как 9/12>7/12 , то 3/4>7/12

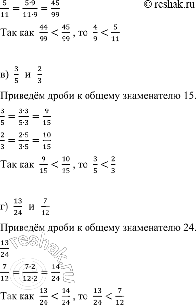
б) 4/9 и 5/11
Приведём дроби к общему знаменателю 99.
4/9=(4•11)/(9•11)=44/99

5/11=(5•9)/(11•9)=45/99
Так как 44/99<45/99 , то 4/9<5/11

в) 3/5 и 2/3
Приведём дроби к общему знаменателю 15.
3/5=(3•3)/(5•3)=9/15
2/3=(2•5)/(3•5)=10/15
Так как 9/15<10/15 , то 3/5<2/3

г) 13/24 и 7/12
Приведём дроби к общему знаменателю 24.
13/24
7/12=(7•2)/(12•2)=14/24
Так как 13/24<14/24 , то 13/24<7/12

*Цитирирование задания со ссылкой на учебник производится исключительно в учебных целях для лучшего понимания разбора решения задания.
*размещая тексты в комментариях ниже, вы автоматически соглашаетесь с пользовательским соглашением