Упр.5.394 ГДЗ Виленкин Жохов 5 класс Часть 2, Просвещение (Математика)

Решение #1 (Учебник 2023)

Изображение Найдите,	какая дробь меньше: а) 7/15 или 1/60;   б) 6/15 или 15/25.Для того, чтобы сравнить дроби с разными знаменателями, необходимо:1) привести дроби к общему...

Решение #2 (Учебник 2023)

Изображение Найдите,	какая дробь меньше: а) 7/15 или 1/60;   б) 6/15 или 15/25.Для того, чтобы сравнить дроби с разными знаменателями, необходимо:1) привести дроби к общему...

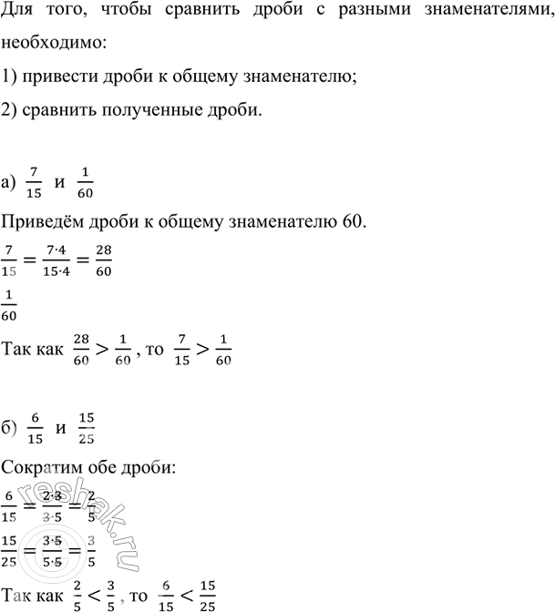
Рассмотрим вариант решения задания из учебника Виленкин, Жохов, Александрова 5 класс, Просвещение:
Найдите, какая дробь меньше: а) 7/15 или 1/60; б) 6/15 или 15/25.

Для того, чтобы сравнить дроби с разными знаменателями, необходимо:
1) привести дроби к общему знаменателю;
2) сравнить полученные дроби.

а) 7/15 и 1/60
Приведём дроби к общему знаменателю 60.
7/15=(7•4)/(15•4)=28/60
1/60
Так как 28/60>1/60 , то 7/15>1/60

б) 6/15 и 15/25
Сократим обе дроби:
6/15=(2•3)/(3•5)=2/5
15/25=(3•5)/(5•5)=3/5
Так как 2/5<3/5 , то 6/15<15/25

*Цитирирование задания со ссылкой на учебник производится исключительно в учебных целях для лучшего понимания разбора решения задания.
*размещая тексты в комментариях ниже, вы автоматически соглашаетесь с пользовательским соглашением