Упр.493 ГДЗ Мерзляк Полонский 7 класс (Алгебра)
Решение #1 (Учебник 2025)
Решение #2 (Учебник 2025)
Решение #3 (Учебник 2021)
Решение #4 (Учебник 2021)

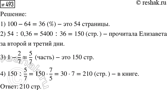
Рассмотрим вариант решения задания из учебника Мерзляк, Полонская, Якир 7 класс, Вентана-Граф:
За первый день Елизавета прочитала 2/7 страниц книги, за второй — 64 % оставшихся, а за третий — остальные 54 страницы. Сколько страниц в книге?
(Задача из русского фольклора.) Пастушок пригнал на поляну овец. На поляне были колышки. Если к каждому колышку он привяжет по овце, то для одной колышка не хватит. Если же к каждому колышку он привяжет по две овцы, то один колышек останется свободным. Сколько овец пригнал пастушок?
Похожие решебники
Популярные решебники 7 класс Все решебники
*К сожалению, временные проблемы с публикацией комментариев с мобильных устройств.