🔥ГДЗ под запретом?

Упр.2.482 ГДЗ Виленкин Жохов 6 класс Часть 1, Просвещение (Математика)

Решение #1 (Учебник 2023)

Изображение Найдите число, обратное данному, и сравните с данным числом:а) 1/7;   б) 2/9;   в) 1 3/4;   г) 0,3;   д) 5,25.Два числа, произведение которых равно 1, называются...

Решение #2 (Учебник 2023)

Изображение Найдите число, обратное данному, и сравните с данным числом:а) 1/7;   б) 2/9;   в) 1 3/4;   г) 0,3;   д) 5,25.Два числа, произведение которых равно 1, называются...

Решение #3 (Учебник 2023)

Изображение Найдите число, обратное данному, и сравните с данным числом:а) 1/7;   б) 2/9;   в) 1 3/4;   г) 0,3;   д) 5,25.Два числа, произведение которых равно 1, называются...

Решение #4 (Учебник 2021)

Изображение Найдите число, обратное данному, и сравните с данным числом:а) 1/7;   б) 2/9;   в) 1 3/4;   г) 0,3;   д) 5,25.Два числа, произведение которых равно 1, называются...

Решение #5 (Учебник 2021)

Изображение Найдите число, обратное данному, и сравните с данным числом:а) 1/7;   б) 2/9;   в) 1 3/4;   г) 0,3;   д) 5,25.Два числа, произведение которых равно 1, называются...
Дополнительное изображение
Дополнительное изображение

Рассмотрим вариант решения задания из учебника Виленкин, Жохов, Чесноков 6 класс, Просвещение:
Найдите число, если 45 % этого числа составляют 28 % от числа 180.

Процентом от некоторой величины называется одна сотая её часть и обозначают один процент как 1%.
Величина, от которой вычисляются проценты составляет 100 своих сотых долей, то есть 100%.
Любое число процентов можно записать в виде десятичной дроби или натурального числа.
Для этого, необходимо число, стоящее перед знаком %, разделить на 100, то есть 28%=28:100=0,28.
Для того, чтобы найти дробь от числа, необходимо умножить число на эту дробь.
Значит, 0,28 от числа 180 равно
180•0,28=50,4 .
По условию задачи 45% задуманного числа равны 50,4.
45%=45:100=0,45 .
Для того, чтобы найти число по данному значению его дроби, необходимо это значение разделить на дробь.
Тогда, искомое число равно
50,4:0,45=5040:45=112 .
Для того, чтобы разделить десятичную дробь на десятичную, необходимо перенести в делимом и делителе запятые вправо на столько цифр, сколько их содержится после запятой в делителе; выполнить деление на натуральное число.
Ответ: 112.

Найдите число, обратное данному, и сравните с данным числом:
а) 1/7; б) 2/9; в) 1 3/4; г) 0,3; д) 5,25.
Два числа, произведение которых равно 1, называются взаимно обратными.
При умножении двух дробей получим единицу, если числитель первой дроби равен знаменателю второй дроби, а знаменатель первой дроби равен числителю второй дроби.
Следовательно, чтобы получить дробь обратную данной, необходимо у данной дроби поменять местами числитель и знаменатель.
а) Дроби 1/7 обратной будет дробь 7/1 или число 7, так как дробь, у которой в знаменателе стоит единица, равна числителю.
При этом 1/7<7 , так как натуральное число всегда больше правильной дроби.
б) Дроби 2/9 обратной будет дробь 9/2 , которая является неправильной, так как 9>2, значит, её можно преобразовать в смешанное число.
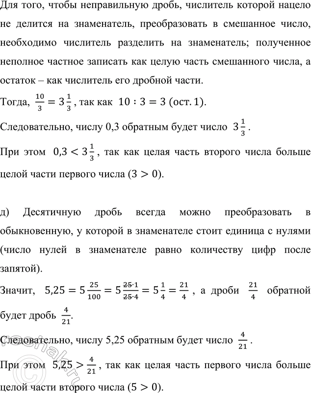
Для того, чтобы неправильную дробь, числитель которой нацело не делится на знаменатель, преобразовать в смешанное число, необходимо числитель разделить на знаменатель; полученное неполное частное записать как целую часть смешанного числа, а остаток – как числитель его дробной части.
Тогда, 9/2=4 1/2 , так как 9:2=4 (ост.1).
При этом 2/9<4 1/2 , так как смешанное число всегда больше правильной дроби.
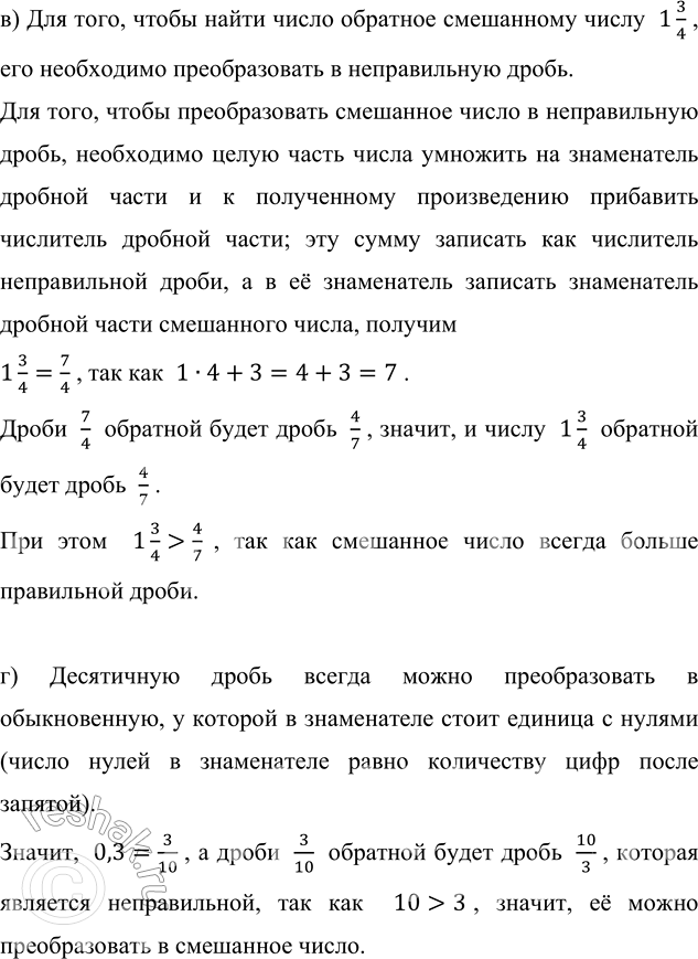
в) Для того, чтобы найти число обратное смешанному числу 1 3/4 , его необходимо преобразовать в неправильную дробь.
Для того, чтобы преобразовать смешанное число в неправильную дробь, необходимо целую часть числа умножить на знаменатель дробной части и к полученному произведению прибавить числитель дробной части; эту сумму записать как числитель неправильной дроби, а в её знаменатель записать знаменатель дробной части смешанного числа, получим
1 3/4=7/4 , так как 1•4+3=4+3=7 .
Дроби 7/4 обратной будет дробь 4/7 , значит, и числу 1 3/4 обратной будет дробь 4/7 .
При этом 1 3/4>4/7 , так как смешанное число всегда больше правильной дроби.
г) Десятичную дробь всегда можно преобразовать в обыкновенную, у которой в знаменателе стоит единица с нулями (число нулей в знаменателе равно количеству цифр после запятой).
Значит, 0,3=3/10 , а дроби 3/10 обратной будет дробь 10/3 , которая является неправильной, так как 10>3, значит, её можно преобразовать в смешанное число.
Для того, чтобы неправильную дробь, числитель которой нацело не делится на знаменатель, преобразовать в смешанное число, необходимо числитель разделить на знаменатель; полученное неполное частное записать как целую часть смешанного числа, а остаток – как числитель его дробной части.
Тогда, 10/3=3 1/3 , так как 10:3=3 (ост.1).
Следовательно, числу 0,3 обратным будет число 3 1/3 .
При этом 0,3<3 1/3 , так как целая часть второго числа больше целой части первого числа (3>0).
д) Десятичную дробь всегда можно преобразовать в обыкновенную, у которой в знаменателе стоит единица с нулями (число нулей в знаменателе равно количеству цифр после запятой).
Значит, 5,25=5 25/100=5 (25•1)/(25•4)=5 1/4=21/4 , а дроби 21/4 обратной будет дробь 4/21.
Следовательно, числу 5,25 обратным будет число 4/21 .
При этом 5,25>4/21 , так как целая часть первого числа больше целой части второго числа (5>0).

*Цитирирование задания со ссылкой на учебник производится исключительно в учебных целях для лучшего понимания разбора решения задания.
*К сожалению, временные проблемы с публикацией комментариев с мобильных устройств.