🔥ГДЗ под запретом?

Упр.2.152 ГДЗ Виленкин Жохов 6 класс Часть 1, Просвещение (Математика)

Решение #1 (Учебник 2023)

Изображение Какая из дробей больше:а) 5/6 или 23/24;   б) 6/11 или 10/19;   в) 7/30 или 3/10;   г) 4/35 или 5/21?а)  5/6  и  23/24Для того, чтобы сравнить дроби с разными...

Решение #2 (Учебник 2023)

Изображение Какая из дробей больше:а) 5/6 или 23/24;   б) 6/11 или 10/19;   в) 7/30 или 3/10;   г) 4/35 или 5/21?а)  5/6  и  23/24Для того, чтобы сравнить дроби с разными...

Решение #3 (Учебник 2021)

Изображение Какая из дробей больше:а) 5/6 или 23/24;   б) 6/11 или 10/19;   в) 7/30 или 3/10;   г) 4/35 или 5/21?а)  5/6  и  23/24Для того, чтобы сравнить дроби с разными...

Решение #4 (Учебник 2021)

Изображение Какая из дробей больше:а) 5/6 или 23/24;   б) 6/11 или 10/19;   в) 7/30 или 3/10;   г) 4/35 или 5/21?а)  5/6  и  23/24Для того, чтобы сравнить дроби с разными...
Дополнительное изображение
Дополнительное изображение

Решение #5 (Учебник 2021)

Изображение Какая из дробей больше:а) 5/6 или 23/24;   б) 6/11 или 10/19;   в) 7/30 или 3/10;   г) 4/35 или 5/21?а)  5/6  и  23/24Для того, чтобы сравнить дроби с разными...

Рассмотрим вариант решения задания из учебника Виленкин, Жохов, Чесноков 6 класс, Просвещение:
Расположите в порядке возрастания дроби:
а) 2/3, 5/6, 7/9, 11/12; б) 25/28, 53/56, 7/8, 13/14.

Какая из дробей больше:
а) 5/6 или 23/24; б) 6/11 или 10/19; в) 7/30 или 3/10; г) 4/35 или 5/21?

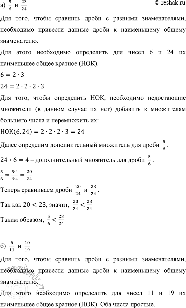
а) 5/6 и 23/24
Для того, чтобы сравнить дроби с разными знаменателями, необходимо привести данные дроби к наименьшему общему знаменателю.
Для этого необходимо определить для чисел 6 и 24 их наименьшее общее кратное (НОК).
6=2•3
24=2•2•2•3
Для того, чтобы определить НОК, необходимо недостающие множители (в данном случае их нет) добавить к множителям большего числа и перемножить их:
НОК(6,24)=2•2•2•3=24
Далее определим дополнительный множитель для дроби 5/6 .
24:6=4 – дополнительный множитель для дроби 5/6 .
5/6=(5•4)/(6•4)=20/24
Теперь сравниваем дроби 20/24 и 23/24 .
Так как 20<23, значит, 20/24<23/24
Таким образом, 5/6<23/24
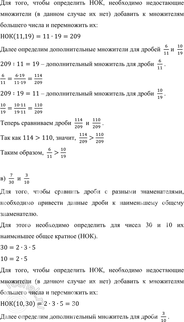
б) 6/11 и 10/19
Для того, чтобы сравнить дроби с разными знаменателями, необходимо привести данные дроби к наименьшему общему знаменателю.
Для этого необходимо определить для чисел 11 и 19 их наименьшее общее кратное (НОК). Оба числа простые.
Для того, чтобы определить НОК, необходимо недостающие множители (в данном случае их нет) добавить к множителям большего числа и перемножить их:
НОК(11,19)=11•19=209
Далее определим дополнительные множители для дробей 6/11 и 10/19
209:11=19 – дополнительный множитель для дроби 6/11 .
6/11=(6•19)/(11•19)=114/209
209:19=11 – дополнительный множитель для дроби 10/19 .
10/19=(10•11)/(19•11)=110/209
Теперь сравниваем дроби 114/209 и 110/209 .
Так как 114>110, значит, 114/209>110/209
Таким образом, 6/11>10/19
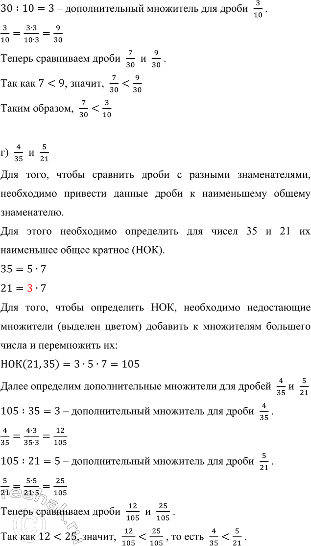
в) 7/30 и 3/10
Для того, чтобы сравнить дроби с разными знаменателями, необходимо привести данные дроби к наименьшему общему знаменателю.
Для этого необходимо определить для чисел 30 и 10 их наименьшее общее кратное (НОК).
30=2•3•5
10=2•5
Для того, чтобы определить НОК, необходимо недостающие множители (в данном случае их нет) добавить к множителям большего числа и перемножить их:
НОК(10,30)=2•3•5=30
Далее определим дополнительный множитель для дроби 3/10 .
30:10=3 – дополнительный множитель для дроби 3/10 .
3/10=(3•3)/(10•3)=9/30
Теперь сравниваем дроби 7/30 и 9/30 .
Так как 7<9, значит, 7/30<9/30
Таким образом, 7/30<3/10
г) 4/35 и 5/21
Для того, чтобы сравнить дроби с разными знаменателями, необходимо привести данные дроби к наименьшему общему знаменателю.
Для этого необходимо определить для чисел 35 и 21 их наименьшее общее кратное (НОК).
35=5•7
21=3•7
Для того, чтобы определить НОК, необходимо недостающие множители (выделен цветом) добавить к множителям большего числа и перемножить их:
НОК(21,35)=3•5•7=105
Далее определим дополнительные множители для дробей 4/35 и 5/21
105:35=3 – дополнительный множитель для дроби 4/35 .
4/35=(4•3)/(35•3)=12/105
105:21=5 – дополнительный множитель для дроби 5/21 .
5/21=(5•5)/(21•5)=25/105
Теперь сравниваем дроби 12/105 и 25/105 .
Так как 12<25, значит, 12/105<25/105 , то есть 4/35<5/21 .

*Цитирирование задания со ссылкой на учебник производится исключительно в учебных целях для лучшего понимания разбора решения задания.
*К сожалению, временные проблемы с публикацией комментариев с мобильных устройств.