🔥ГДЗ под запретом?

Упр.2.157 ГДЗ Виленкин Жохов 6 класс Часть 1, Просвещение (Математика)

Решение #1 (Учебник 2023)

Изображение Справедливо ли неравенство:а) 1/7 < 111/700;   б) 307/7500 > 1/25;   в) 11/825 < 16/1155?а) Для доказательства неравенства  1/71/25Что и требовалось...

Решение #2 (Учебник 2023)

Изображение Справедливо ли неравенство:а) 1/7 < 111/700;   б) 307/7500 > 1/25;   в) 11/825 < 16/1155?а) Для доказательства неравенства  1/71/25Что и требовалось...

Решение #3 (Учебник 2023)

Изображение Справедливо ли неравенство:а) 1/7 < 111/700;   б) 307/7500 > 1/25;   в) 11/825 < 16/1155?а) Для доказательства неравенства  1/71/25Что и требовалось...

Решение #4 (Учебник 2021)

Изображение Справедливо ли неравенство:а) 1/7 < 111/700;   б) 307/7500 > 1/25;   в) 11/825 < 16/1155?а) Для доказательства неравенства  1/71/25Что и требовалось...

Решение #5 (Учебник 2021)

Изображение Справедливо ли неравенство:а) 1/7 < 111/700;   б) 307/7500 > 1/25;   в) 11/825 < 16/1155?а) Для доказательства неравенства  1/71/25Что и требовалось...
Дополнительное изображение
Дополнительное изображение

Решение #6 (Учебник 2021)

Изображение Справедливо ли неравенство:а) 1/7 < 111/700;   б) 307/7500 > 1/25;   в) 11/825 < 16/1155?а) Для доказательства неравенства  1/71/25Что и требовалось...

Рассмотрим вариант решения задания из учебника Виленкин, Жохов, Чесноков 6 класс, Просвещение:
Запишите все дроби со знаменателем 13, меньшие 15/13 и большие 7/13. Отметьте эти дроби на координатном луче.

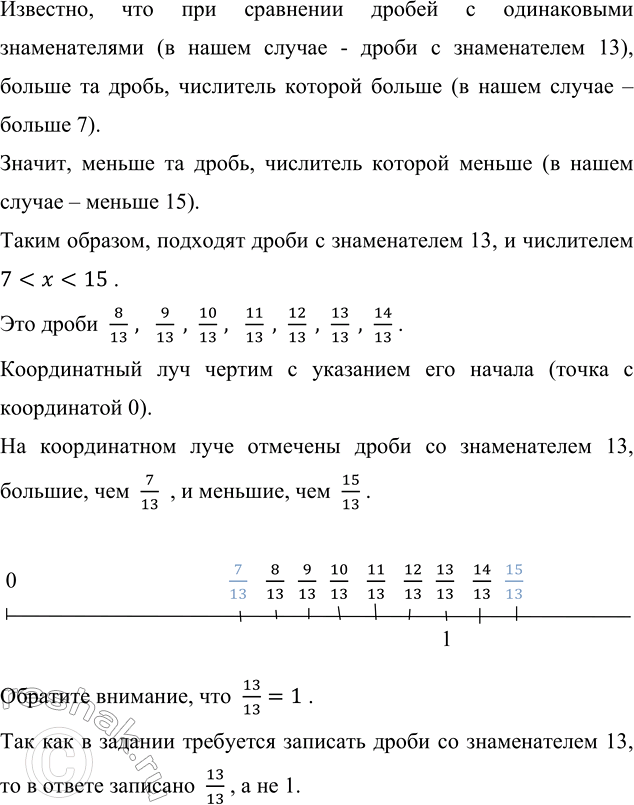
Известно, что при сравнении дробей с одинаковыми знаменателями (в нашем случае - дроби с знаменателем 13), больше та дробь, числитель которой больше (в нашем случае – больше 7).
Значит, меньше та дробь, числитель которой меньше (в нашем случае – меньше 15).
Таким образом, подходят дроби с знаменателем 13, и числителем 7<x<15 .
Это дроби 8/13 , 9/13 , 10/13 , 11/13 , 12/13 , 13/13 , 14/13 .
Координатный луч чертим с указанием его начала (точка с координатой 0).
На координатном луче отмечены дроби со знаменателем 13, большие, чем 7/13 , и меньшие, чем 15/13 . 1
Обратите внимание, что 13/13=1 .
Так как в задании требуется записать дроби со знаменателем 13, то в ответе записано 13/13 , а не 1.

Справедливо ли неравенство:
а) 1/7 < 111/700; б) 307/7500 > 1/25; в) 11/825 < 16/1155?

а) Для доказательства неравенства 1/7<111/700 , необходимо сравнить данные дроби.
Для того, чтобы сравнить дроби с разными знаменателями, необходимо привести данные дроби к наименьшему общему знаменателю.
Для этого необходимо определить для чисел 7 и 700 их наименьшее общее кратное (НОК).
7 – простое число.
700=2•2•5•5•7
Для того, чтобы определить НОК, необходимо недостающие множители (в данном случае их нет) добавить к множителям большего числа и перемножить их:
НОК(7,700)=2•2•5•5•7=700
Далее определим дополнительный множитель для дроби 1/7 .
700:7=100 – дополнительный множитель для дроби 1/7 .
1/7=(1•100)/(7•100)=100/700
Теперь сравниваем дроби 100/700 и 111/700 .
Так как 100<111, значит, 100/700<111/700
Таким образом, 1/7<111/700
Что и требовалось доказать.
б) Для доказательства неравенства 307/7500>1/25 , необходимо сравнить данные дроби.
Для того, чтобы сравнить дроби с разными знаменателями, необходимо привести данные дроби к наименьшему общему знаменателю.
Для этого необходимо определить для чисел 7500 и 25 их наименьшее общее кратное (НОК).
7500=2•2•3•5•5•5•5
25=5•5
Для того, чтобы определить НОК, необходимо недостающие множители (в данном случае их нет) добавить к множителям большего числа и перемножить их:
НОК(7500,25)=2•2•3•5•5•5•5 =7500
Далее определим дополнительный множитель для дроби 1/25 .
7500:25=300 – дополнительный множитель для дроби 1/25 .
1/25=(1•300)/(25•300)=300/7500
Теперь сравниваем дроби 307/7500 и 300/7500 .
Так как 307>300, значит, 307/7500>300/7500
Таким образом, 307/7500>1/25
Что и требовалось доказать.
в) Для доказательства неравенства 11/825<16/1155 , необходимо сравнить данные дроби.
Для того, чтобы сравнить дроби с разными знаменателями, необходимо привести данные дроби к наименьшему общему знаменателю.
Для этого необходимо определить для чисел 825 и 1155 их наименьшее общее кратное (НОК).
825=3•5•5•11
1155=3•5•7•11
Для того, чтобы определить НОК, необходимо недостающие множители (в данном случае их нет) добавить к множителям большего числа и перемножить их:
НОК(825,1155)=3•5•5•7•11=5775
Далее определим дополнительные множители для дробей 11/825 и 16/1155 .
5775:825=7 – дополнительный множитель для дроби 11/825 .
11/825=(11•7)/(825•7)=77/5775
5775:1155=5 – дополнительный множитель для дроби 16/1155 .
16/1155=(16•5)/(1155•5)=80/5775
Теперь сравниваем дроби 77/5775 и 80/5775 .
Так как 77<80, значит, 77/5775<80/5775
Таким образом, 11/825<16/1155
Что и требовалось доказать.

*Цитирирование задания со ссылкой на учебник производится исключительно в учебных целях для лучшего понимания разбора решения задания.
*К сожалению, временные проблемы с публикацией комментариев с мобильных устройств.