Упр.1042 ГДЗ Мерзляк Полонский 5 класс (Математика)
Решение #1 (Учебник 2024)
Решение #2 (Учебник 2019)
Решение #3 (Учебник 2019)

Рассмотрим вариант решения задания из учебника Мерзляк, Полонский, Якир 5 класс, Просвещение:
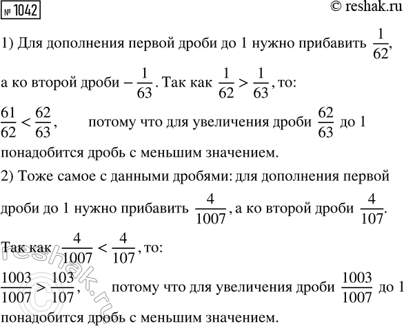
Сравните дроби, не приводя их к общему знаменателю:
1) 61/62 и 62/63; 2) 1003/1007 и 103/107.
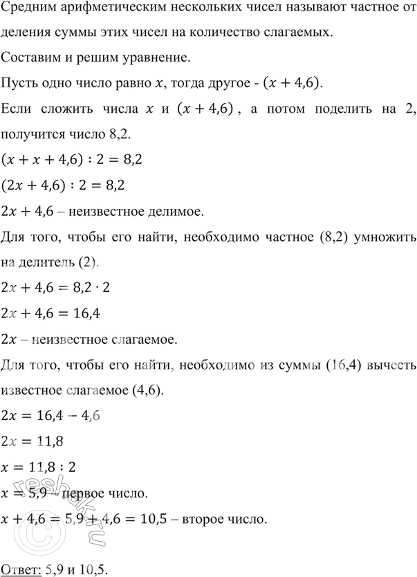
Среднее арифметическое двух чисел, одно из которых на 4,6 больше второго, равно 8,2. Найдите эти числа.
Похожие решебники
Популярные решебники 5 класс Все решебники
*размещая тексты в комментариях ниже, вы автоматически соглашаетесь с пользовательским соглашением