Упр.1038 ГДЗ Мерзляк Полонский 5 класс (Математика)
Решение #1 (Учебник 2024)
Решение #2 (Учебник 2019)
Решение #3 (Учебник 2019)

Рассмотрим вариант решения задания из учебника Мерзляк, Полонский, Якир 5 класс, Просвещение:
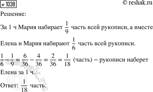
Елена и Мария могут вместе набрать на компьютере текст рукописи за 6 ч. Какую часть рукописи наберёт Елена за 1 ч, если Мария может набрать текст всей рукописи за 9 ч?
1) Автомобиль ехал 3 ч со скоростью 56,4 км/ч и 4 ч со скоростью 62,7 км/ч. Найдите среднюю скорость автомобиля на всём пути.
2) Фермер собрал с каждого гектара поля площадью 30 га по 30,2 ц пшеницы, а с каждого гектара поля площадью 20 га — по 32,3 ц пшеницы. Какой средний урожай с одного гектара собрал фермер?
Похожие решебники
Популярные решебники 5 класс Все решебники
*К сожалению, временные проблемы с публикацией комментариев с мобильных устройств.