Упр.1036 ГДЗ Мерзляк Полонский 5 класс (Математика)
Решение #1 (Учебник 2024)
Решение #2 (Учебник 2019)
Решение #3 (Учебник 2019)

Рассмотрим вариант решения задания из учебника Мерзляк, Полонский, Якир 5 класс, Просвещение:
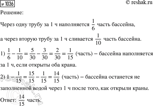
Бассейн можно наполнить водой за 6 ч через одну трубу и слить воду за 10 ч через другую. Бассейн был пуст, когда Иван Забывайкин открыл краны одновременно на двух трубах. Какая часть бассейна останется не заполненной водой через 1 ч после того, как открыли краны?
Найдите среднюю оценку по математике учащихся вашего класса за II четверть. Ответ округлите до единиц.
Похожие решебники
Популярные решебники 5 класс Все решебники
*К сожалению, временные проблемы с публикацией комментариев с мобильных устройств.