Упр.1045 ГДЗ Мерзляк Полонский 5 класс (Математика)
Решение #1 (Учебник 2024)
Решение #2 (Учебник 2019)
Решение #3 (Учебник 2019)

Рассмотрим вариант решения задания из учебника Мерзляк, Полонский, Якир 5 класс, Просвещение:
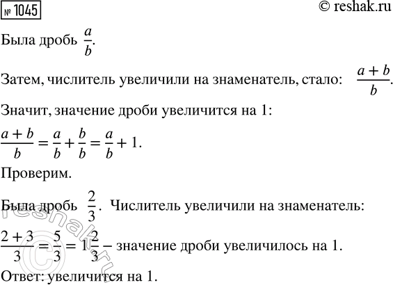
На сколько увеличится значение дроби, если её числитель увеличить на знаменатель?
Автомобиль ехал 3,4 ч по шоссе со скоростью 90 км/ч и 1,6 ч по грунтовой дороге. С какой скоростью ехал автомобиль по грунтовой дороге, если средняя скорость на протяжении всего пути составляла 75,6 км/ч?
Похожие решебники
Популярные решебники 5 класс Все решебники
*размещая тексты в комментариях ниже, вы автоматически соглашаетесь с пользовательским соглашением