Упр.1039 ГДЗ Мерзляк Полонский 5 класс (Математика)
Решение #1 (Учебник 2024)
Решение #2 (Учебник 2019)
Решение #3 (Учебник 2019)

Рассмотрим вариант решения задания из учебника Мерзляк, Полонский, Якир 5 класс, Просвещение:
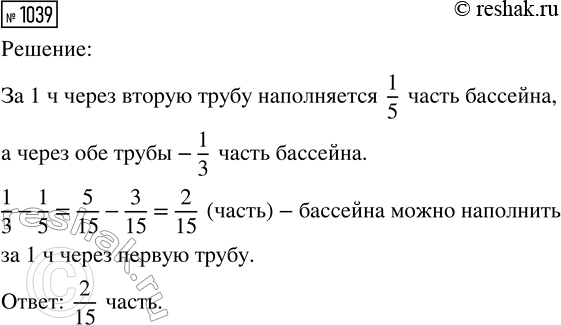
Через две трубы бассейн можно наполнить водой за 3 ч. Какую часть бассейна можно наполнить за 1 ч через одну из этих труб, если через другую трубу его можно наполнить за 5 ч?
Среднее арифметическое чисел 7,8 и х равно 7,2. Найдите x.
Похожие решебники
Популярные решебники 5 класс Все решебники
*К сожалению, временные проблемы с публикацией комментариев с мобильных устройств.